25 May 2022
A
13:27
Deleted account
In reply to this message
Тинек только доллары сейчас переводит. И с тиньком очень много сейчас проблем в Swift переводах
н
13:30
Deleted account
In reply to this message
Проблем с переводом нет?
VR
13:30
Deleted account
In reply to this message
Сегодня только что перевёл при том, что счёт открыл позавчера. Проблем нет. Тинёк евро не переводит.
н
13:31
Deleted account
In reply to this message
Надо дождаться когда дойдут) напишите плиз по результату
VR
13:32
Deleted account
In reply to this message
Так дошли уже. Даа часа. Уже у меня на счету в BoC.
👍
E
A
13:32
Deleted account
Я с райфайзена 12 дней назад перевел, еще ничего не пришло. Короче кому как везет
н
13:32
Deleted account
In reply to this message
Ого! 👍
VR
13:32
Deleted account
In reply to this message
Ничего себе.
MF
13:32
Deleted account
In reply to this message
Доллары из Тинькофф —> на евровый счёт в BoC за 1 сутки свифт ✔️
VZ
13:33
Deleted account
In reply to this message
Да, уже и по 13 30 смотрел чат ) может, конечно, проглядел, перепроверю. Но вроде у людей были в основном споры по ретроспективному пересчету, с этим разобрался, а вот с двойными налогами пока не очень 🥲
OR
13:33
Deleted account
In reply to this message
Сотня обсуждений.
13-30
VZ
13:34
Deleted account
Значит, проглядел, спасибо) иду ещё раз искать
Д
13:35
Deleted account
In reply to this message
OR
13:35
Deleted account
In reply to this message
VZ
13:36
Deleted account
In reply to this message
Да это бесспорно, что на 13 30 куча совпадений 😉
13:36
In reply to this message
Премного благодарен!)
A
13:38
Deleted account
In reply to this message
А вы сами себе отправляли?
VR
13:38
Deleted account
In reply to this message
Да. Со своего на свой счёт.
OV
13:39
Deleted account
Всем привет!
Если мы продлеваем договор аренды и я принесла его в такс департамент не сразу, а с опозданием, что бы печать на марках поставить, есть ли какой-то штраф?
Мне сказали платить 10 евро, или купить ещё одну марку
Но в условиях контракта написано, он продлевается автоматически
В общем, штраф действительно есть?
A
13:39
Deleted account
In reply to this message
А я вот не себе, возможно из-за этого возникла какая то проверка платежа.
AG
13:39
Deleted account
Добрый день, подскажите, а кто-нибудь оформлял шенген на кипре? Это реально сделать в относительно короткие сроки?
OV
13:43
Deleted account
In reply to this message
Мы оформляли через австрийцев, запись по телефону за 2 недели + стандартное время на рассмотрение
ЕБ
13:51
Deleted account
In reply to this message
кто-то писал что номады геси и сошиал не платят.
OR
13:52
Deleted account
In reply to this message
Геси платят все
EG
14:08
Deleted account
Подскажите, плз, если доверенность (на представление интересов на Кипре, на английском языке) заверить в Италии, то на Кипре нужно будет с ней какие-то еще телодвижения производить, чтобы она легитимна была?
DD
14:11
Deleted account
А есть бот отлавливающий аппоинтмент на шенген? :))
NB
14:14
Deleted account
In reply to this message
Да, если не оплатили в течение месяца. Мы так тоже попали
👍
OV
ЕБ
14:15
Deleted account
In reply to this message
не подскажете, пожалуйста, кто-то есть, кто решает задачу "банк + аудитор + бухгалтерия" под ключ?
OR
14:17
Deleted account
In reply to this message
Если дял компании, то посомотрите плиз в @cyb2b были объявления такие.
N
14:17
Deleted account
Друзья, подскажите, а нужно ли регистрировать договор аренды между физ лицом (киприотом) и иностранцем, если он на 3 месяца заключён?
N
14:18
Deleted account
In reply to this message
да, если сумма больше 5000 евро
N
14:18
Deleted account
12к за 3 мес.
А регистрируют где?
N
14:18
Deleted account
In reply to this message
налоговая
N
14:19
Deleted account
Спасибо! А нет ли ссылки где это прочитать в законе?
N
14:21
Deleted account
Спасибо
14:22
Deleted account
In reply to this message
Спасибо
ЕБ
14:23
Deleted account
In reply to this message
cпасибо
Д
14:28
Deleted account
In reply to this message
обычно все бухгалтеры, только в разной степени адекватно.
Но без адекватного своего директора ничего не решить.
ЕБ
14:29
Deleted account
In reply to this message
что должен знать и делать и чего не делать директор, чтобы ему быть адекватным?
👍
A
Д
14:33
Deleted account
In reply to this message
понимать чем и с кем занимается фирма и соответственно планировать работу по налогам, платежам и т.д.
Тема регистрируем компанию и навыставляем инвойсов уже не всегда прокатывает.
Опять же если есть возможность все залить $$$ то тоже можно не сильно задуряться.
👍
ЕБ
ЕБ
14:34
Deleted account
In reply to this message
спасибо,
ну похоже нужно будет позадуряться.
либо сига-сига свой проект, я как-то не планировала так быстро )
O
15:07
Deleted account
Скажите, пожалуйста, что нужно учесть при подписании договора аренды на Кипре?
Д
15:10
Deleted account
In reply to this message
👍
O
N
15:11
Deleted account
In reply to this message
важна общая сумма контракта
Y
15:12
Deleted account
In reply to this message
я уже забыл, что мне юристы объясняли, но им требовалось несколько дней после подачи спонсора. не помню, чтобы кто-то подавал сразу.
P
15:22
Deleted account
In reply to this message
Нет))
ЕФ
15:27
Deleted account
Всем привет! Подскажите какие документы нужны, чтобы открыть свое ип на кипре?
N
15:27
Deleted account
In reply to this message
паспорт ЕС
ЕФ
15:27
Deleted account
Получается чтл и внж нужно
15:30
Вернее не так, как получить пасплрт ес?
OR
15:31
Deleted account
In reply to this message
Прожить 7 лет на Кипре в течении 10 лет.
15:31
In reply to this message
Тогда можно будет ПОДАТЬ документы на паспорт.
Но не получить )
M
15:31
Deleted account
In reply to this message
Брак с гражданином ЕС+3 года, 7 лет на Кипре, 5 лет на Кипре по ПМЖ
ЕФ
15:32
Deleted account
я правильно понимаю, что без паспорта ес открыть ип нельзя?
P
15:32
Deleted account
In reply to this message
Вам же уже ответили
N
15:32
Deleted account
In reply to this message
можно и если вы супруга гражданина ЕС
Y
15:32
Deleted account
In reply to this message
LTRP вроде тоже подходит?
👍
N
N
15:33
Deleted account
In reply to this message
и LTRP и его FR
NK
15:42
Deleted account
привет, возник такой вопрос. в истории чата вижу подобный кейс, но не написано, чем все закончилось )

сняла квартиру, подписала договор, в котором явно прописано, что счета на коммуналку переводятся на мое имя. договор подписывала по доверенности, тк владелец жилья не живет на Кипре.

теперь владелец категорически отказывается переводить счета. говорит, у него виза F и ему тоже счета нужны. понимаю, что могу пойти и перевести счета, но хочется по-человечески как-то сделать.

правильно ли я понимаю, что ему достаточно одного счета?

владелец очень боится переводить счета на воду и электричество, можно ли сделать на себя интернет и только с этим счетом идти в мигрейшн и банк?

если на меня будет только интернет, для мужа подойдет мой счет на интернет + свидетельство о браке?
👍
G
VM
15:45
Deleted account
In reply to this message
Снимал несколько квартир-домов на протяжении более, чем семи лет, ничего на себя не переводил, кроме Интернета, хватало везде (рабочая виза + семья по фэмили реюнион)
👍
VS
VS
NK
N
15:46
Deleted account
In reply to this message
"если на меня будет только интернет, для мужа подойдет мой счет на интернет + свидетельство о браке?" - да, подойдёт
👍
NK
NK
15:47
Deleted account
In reply to this message
А не знаете, нельзя как-то отдельно переписать интернет? Говорит, у него к тарифу номер мобильного привязан, не хочет его терять. Я не совсем понимаю, как это
OR
15:47
Deleted account
🔥
A
E
NK
15:48
Deleted account
In reply to this message
да-да, это я сегодня, когда сказала, что пошла счета переписывать, а мне такие В СМЫСЛЕ
AG
15:48
Deleted account
In reply to this message
Спасибо)
OR
15:50
Deleted account
In reply to this message
Вы его спросите - он вообще в курсе, что вы договор заверите в налоговой и данные про то, что он сдает жилье - зафиксируются ))
А то судя по всему он боится переоформлять счета по каким-то странным причинам.
👍
AB
E
N
15:50
Deleted account
In reply to this message
вода, электричество и интернет - вроде больше ничего не осталось, что можно переоформить
15:52
In reply to this message
как вариант - подключить ещё один интернет, уже на ваше имя
VM
15:52
Deleted account
In reply to this message
Ну, его контракт можно поменять (убрать оттуда Интернет), поставить на паузу, можно провести интернет от другого провайдера (наверное, самый простой вариант, но тогда нужно обговорить, что его интернет вы не оплачиваете). Арендодатель должен понимать, что как иммигрантам, вам нужен пруф оф резиденс, и должен как-то пойти навстречу.
NK
15:52
Deleted account
In reply to this message
договор уже заверили в налоговой )
я плохо знаю, что нужно для визы F, тк у меня другая — но он говорит что ему нужны счета типа для визы тоже.
👍
OR
N
15:53
Deleted account
In reply to this message
скорее всего, что бы счёт в банке не закрыли
T
15:53
Deleted account
Добрый день, скажите если у меня на руках пластик (рабочий), а у детей только желтые листы. Могу я подать себя на шенген и на них на Кипре? Или нужно ждать их пластик обязательно?
VM
15:53
Deleted account
In reply to this message
Ему, как и вам, достаточно одного любого счета. Спокойно можно все поделить. Для пруф оф резиденс достаточно одного любого счета на коммуналку или интернет
👍
N
NK
15:54
Deleted account
In reply to this message
Ясно.
Всем спасибо за помощь, еще немношк поговорю с ним, в крайнем случае сделаю какой-нибудь самый убогий дешевый второй интернет
OR
15:54
Deleted account
In reply to this message
Про Шенген на Кипре с ресиптом и пластиком
https://t.me/cylaw/79950
I
15:57
Deleted account
In reply to this message
это получается вообще никому почти мультик не дают, а только однократные?
OR
15:58
Deleted account
In reply to this message
До войны было проще, сейчас стало очень сложно.
Д
15:58
Deleted account
In reply to this message
Дают, тем кто ездит регулярно в одну и туже страну и имеет на руках "длинный" пластик.
OR
15:59
Deleted account
In reply to this message
*тем, кто регулярно получает визы в одном и том же консульстве 😉
Д
16:00
Deleted account
In reply to this message
Сначала получает, потом едет и потом опять приходит туда же и опять получает...
👍
I
OR
16:00
Deleted account
In reply to this message
таки да.
но иногда сразу дают мульти.
причем системы в этом почти нет.
Д
16:01
Deleted account
In reply to this message
Это уже "харизма" :)
BL
16:02
Deleted account
Добрый день. Извините если вопрос не по теме, но у кого можно сделать доверенность на вывоз детей с Кипра родной бабушкой? Фамилии разные. Это делает кипрский адвокат или консульство Рф? Подписи нужны от обоих родителей если один из них не живет на Кипре?
OR
16:04
Deleted account
In reply to this message
Или нотариус, который сертифайд оффисер или в суде.
BL
16:09
Deleted account
In reply to this message
Спасибо большое, а подписи нужны двух родителей если один из них не живет на Кипре?
OR
16:10
Deleted account
In reply to this message
Обязательно нужна подпись того, кто не поедет с ребенком )
BL
16:11
Deleted account
In reply to this message
А не подскажете может быть кого-то из сертифайд оффисер?
OR
16:12
Deleted account
In reply to this message
BL
16:13
Deleted account
Спасибо ещё раз
OV
16:15
Deleted account
In reply to this message
Под мультиком вы что имеете ввиду?
У нас с мужем был резеденс пермит (не в курсе это длинный или не очень пластик), пошли к австрийцем, у меня до этого только литовские были визы. Получили на пол года, при этом мой пермит заканчивался в январе, а виза в апреле

Подруга очень расстраивалась, тип как так не на год, им тоже на пол года дают обычно, а я шла за однократкой, и была сильно и приятно удивлена
N
16:16
Deleted account
In reply to this message
бывает, что и австрийцы ошибаются
OV
16:17
Deleted account
In reply to this message
Бывает и знатоки ошибаются

Я рассказываю про свой опыт, без претензии на "знатоковость"
N
16:19
Deleted account
In reply to this message
нам женщина, принимающая документы в австрийском посольстве, сразу сказала, что мультик больше чем на год дать не может (но и не дольше срока пластика), так как МВД им это явно запрещает
больше чем на год - только по бизнес приглашению
но было это 3 года назад
A
16:20
Deleted account
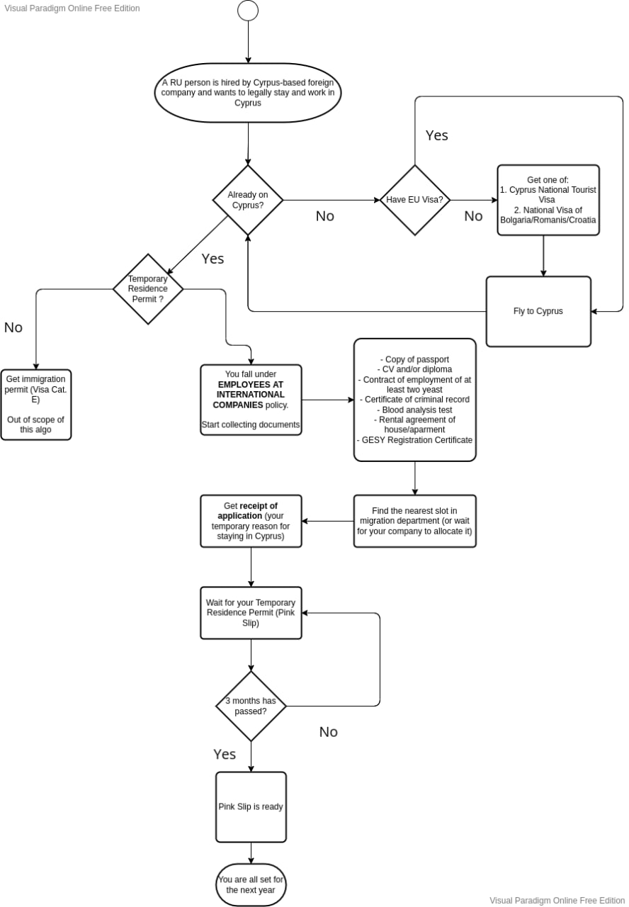
Всем привет! Внимательно изучил закреп про Pink Slip и визы и, в целях структурирования шагов по своему кейсу (Переезд из РФ для работы по приглашению Кипрской компании) , накидал небольшую схемку.
Может быть, кто-то уже проходил подобный путь, всё ли я правильно понимаю?
👏
MF
o
👍
FE
OR
16:22
Deleted account
In reply to this message
Как один из вариантов - ок.
N
16:22
Deleted account
In reply to this message
не всякая EU visa годится - ирландская не подойдёт
и одноразовые кроме Кипра тоже не подойдут
OV
16:22
Deleted account
In reply to this message
Про "не дольше" я согласна, потому и была сильно удивлена
Если это именно была "ошибка", то мне приятно и это капец как выручило, когда отменили все вылеты и мне нужно было выбраться из Минска
В общем пусть люди ошибаются ещё и в таком "приятном" формате
OR
16:22
Deleted account
In reply to this message
Обычно оформлением рабочей визы занимается работодатель.
A
16:24
Deleted account
In reply to this message
В моём случаё всё как будто так и есть, но хочется и со своей стороны чётко понимать шаги, чтобы не просто "по улицам слона водили". :)
Например, не до конца понимаю, обязательно ли снять жильё (читай=получить rental agreement), чтобы не "тормозить" работодателя?
DL
16:24
Deleted account
Всем привет! Скажите плз, был ли у кого-то кейс подачи на пинкслип с просроченной тур визой на месяц два ? Какие в этом случае могут быть возможные варианты ?
A
16:25
Deleted account
In reply to this message
Обязательно и лучше сразу об этом подумать, чтоб быстрее доки на пинк слип отправили
OR
16:25
Deleted account
In reply to this message
Да. Это второе самое главное условие для рабочего ВНЖ
A
16:25
Deleted account
Спасибо за разъяснение! HR работодателя почему-то внятно не смогли мне ответить.
KA
16:27
Deleted account
In reply to this message
так-то можно и в закреп )
A
16:27
Deleted account
In reply to this message
И еще если я не ошибаюсь, без поданых доков на пинк слип вам не смогут открыть зарплатный счет в банке. Так что с самого начала все сейчас завязано на аренде квартиры на свое имя
OR
16:28
Deleted account
In reply to this message
Эээээ... Так тут только кусок и криво и не совсем точно)
KA
16:29
Deleted account
In reply to this message
Зато есть откуда плясать
👍
o
OR
16:30
Deleted account
Самый простой алгоритм для пинкслипа.
1. Рабочий - надо где жить на Кипре и где работать на Кипре.
2. Визиторский - надо где жить на Кипре и что есть доход вне Кипра.

Это базовое. Все остальное - дополнительно. Включая документы.
👍
KL
EZ
👏
o
A
16:31
Deleted account
In reply to this message
Ого, важный нюанс. Видимо, придётся везти пачан наличмана. :(
Ю
16:31
Deleted account
Добрый день! Ребята, если брать билеты Москва-Белград-Ларнака, с пересадкой в Сербии 20 часов, соответственно нужно покидать транзитную зону, в этом случае багаж нужно будет забрать и заново потом сдавать или багаж будет лететь из Москвы до Ларнаки в любом случае?) Кто-нибудь подскажет?))
16:32
С пересадкой 4,5 часа не забирали, но тут что-то смущает что именно выходишь из аэропорта...
A
16:32
Deleted account
In reply to this message
Собирайте всю наличку которую получится, перекинуть сюда деньги тоже отдельный геморой 😅
👍
A
N
16:34
Deleted account
А я правильно поняла, что по визиторскому ВНЖ геси с дохода платишь но получить мед помощь по геси не можешь?
Д
16:36
Deleted account
In reply to this message
Правильно.
😢
N
EF
16:39
Deleted account
а чем щас лучше с рф отпраивть доки что бы дошли быстро?
Д
16:41
Deleted account
In reply to this message
С человеком, а так DHL.
EF
16:42
Deleted account
In reply to this message
а dhl на соклько долго идет?)
Д
16:42
Deleted account
In reply to this message
Пишут 7 дней, довозят и за 3 бывает.
E
16:48
Deleted account
In reply to this message
Попробовал поискать в Лимассоле - лезут только финансовые компании и аудиторы.
NK
16:50
Deleted account
сегодня успешно тут все оформили
https://goo.gl/maps/MTmopHivyguwnfSr9
MF
E
OR
16:50
Deleted account
In reply to this message
2gis сменил вид деятельности для в базе.
вы всегда можете попробовать другие слова для поиска
https://2gis.com.cy/cyprus/search/Notarial%20services?m=33.048282%2C34.660059%2F12.59
E
16:53
In reply to this message
👍
E
16:53
Обучаю поиску.
Дорого
(с) направахрекламы
😁
D
EZ
MM
7
😱
1
I
16:53
Deleted account
In reply to this message
имею ввиду не однократная.
А как к австрийцам записаться?
На сайте написано "Appointment can be made online or by contacting the Embassy per E-mail or telephone" но как онлайн пока не нахожу
E
16:54
Deleted account
In reply to this message
Муж так летал. Багаж не выдают если вы его оформляете до конечного пункта. Сам ночевал в гостинице. Багаж нормально долетал.
👍
IV
Ю
DD
16:56
Deleted account
Кто подавался на визитёра - нужно подавать документы всей семьей? Там сразу биометрию сдавать?

Я на рабочий подавался, вызывали потом для биометрии.
E
16:56
Deleted account
In reply to this message
Кто то писал - по телефону.
P
16:58
Deleted account
In reply to this message
Сразу сдаете все после сдачи доков. В соседнем окошке
OV
17:03
Deleted account
In reply to this message
По телефону))) да, вот такая экзотика)
На сайте есть номер
MF
17:04
Deleted account
In reply to this message
Только с аппрувом из Никосии. Миграция на местах точно не закроет глаза на оверстей в 2 месяца.
OR
17:05
Deleted account
In reply to this message
В закрепе этого чата есть информация именно про это.
DL
17:06
Deleted account
In reply to this message
Спасибо, пойду перечитывать, сходу не нашел
OR
17:07
Deleted account
In reply to this message
OV
17:16
Deleted account
Кто подскажет, в закрепе и в чате много про открытие счета.
У меня есть счёт, открывали как для члена семьи и менеджер сказала "ни в коем случае на счёт нельзя получать деньги, только перевод с бизнес аккаунта мужа в их же банке. Ни дай вам бог копеечку туда случайно положить"
Мол что бы мы видели что это именно муж на "домашние дела" переводит
Если мне нужен счёт для принятия платежей , например подключить е маркетплейсу для вывода денег, мне нужно открывать другой счёт?
Или все вышесказанное "фантазия" менеджера?
Я не могу получать доход НА Кипре, но ведь я продаю работы в интернете на маркетплейс например ETSY и значит могу на счёт принимать деньги?
Д
17:27
Deleted account
In reply to this message
Вы написали в анкете что за деньги и в каких количествах вы планируете получать...

Откройте счёт в ЕС платёжке для получения денег с маркетплейс.
OV
17:29
Deleted account
In reply to this message
👍👍👍👍
D
17:35
Deleted account
In reply to this message
7, 8 нужно запросить в Social insurance, YKA B-9 делают в течении недели, 7 сразу могут выдать, 9 - да подойдёт
А
17:50
Deleted account
Есть пара свободных слотов на разные категории и города (лс)
👍
ЛТ
ip
AO
18:41
Deleted account
In reply to this message
Мне интересно для оформления пермит на ребёнка, желательно в Лимассоле
МM
19:02
Deleted account
Всем привет! А только мне повезло так что Revolut стал залупаться на ресипт вместо печатающегося айди? Отвечают как роботы 😢
AS
19:02
Deleted account
In reply to this message
вроде всегда так было, нет пластика нет революта
👍
OF
МM
19:03
Deleted account
In reply to this message
В прошлом году прокатило без проблем с ресиптом и как только пинкслип напечатали им его отправил
AS
19:03
Deleted account
In reply to this message
а у меня - нет :(
Жду пластик
TT
19:14
Deleted account
In reply to this message
Мои документы весом не более 300 гр дошли с dhl за 10 дней. Стоило 5 тыр.
OV
19:36
Deleted account
In reply to this message
бранч в Ларнаке
там в анкете указываешь кто ты, мне открыли как хаусвайф, сейчас пытаюсь понять, кто я для банка - челоек, продающий работы в интернете на том же ETSY
Варианты)

наверное other и далее пишу что да как
R
20:22
Deleted account
Всем привет! Подскажите пожалуйста, чтобы не потерять резидентство Кипра, сколько требуется проводить время в стране в году? Слышал, что достаточно раз в 90 дней въезжать на Кипр на день. Так ли это?
Д
20:24
Deleted account
In reply to this message
Смотря какое резидентство.
K
20:51
Deleted account
Привет всем) есть 1 Слот в посольство Греции на 15 июня ) собираюсь отменить)
E
A
21:07
Deleted account
In reply to this message
У меня есть слот на пятницу эту:) 27/05. Вдруг кому интересно. Завтра отменять буду, не знаю как его передать можно ещё. Записала мужа, а у него важная встреча
E
R
21:30
Deleted account
In reply to this message
ВНЖ по работе
Д
21:32
Deleted account
In reply to this message
Что-бы не потерять не надо отсутствовать больше 90 дней в подряд.
А вот что-бы продлить надо писать про командировки.
А вот как с налогами - это главный вопрос, налоговая резиденция у вас где?
R
21:33
Deleted account
In reply to this message
Была РФ, теперь будет Кипр
Д
21:34
Deleted account
In reply to this message
Для этого надо находится на Кипре больше 183 дней в календарный год.
R
21:34
Deleted account
In reply to this message
Да, у меня уже более 183 дней будет в конце мая
21:35
То есть удаленно работать например из другой страны EU я не смогу более чем 90 дней в году, в остальное время прямо физически надо быть на Кипре, верно понял?
Д
21:36
Deleted account
In reply to this message
Календарный год считается с 1 января по 31 декабря. В мае никак 183 не будет...
🔥
O
IA
JL
5
R
21:36
Deleted account
Так я с декабря на Кипре )
Д
21:36
Deleted account
In reply to this message
R
21:37
Deleted account
In reply to this message
А, то есть считается в рамках одного года
👍
Д
NG
21:40
Deleted account
In reply to this message
У меня тоже застряли деньги в Юнистрим, посылают, что денег нет, тянется уже 2 недели
Реально их в итоге получить?
DP
21:45
Deleted account
Я опять с глупым вопросом, извините великодушно 🙏
Если я 183+ дня на Кипре и мой доход в РФ менее, чем 19500 в год я не плачу налоги на Кипре с этой суммы?
K
21:46
Deleted account
Доброго вечера
Подскажите сайты для поиска жилья на греческой стороне Кипра, будьте добры❤️
Д
21:48
Deleted account
In reply to this message
Базараки и группы в фейсбуке
Y
21:50
Deleted account
In reply to this message
мне вот любопытно. а при таких хитроумных схемах, если, например, очевидно, что вся жизнедеятельность человека, его семья, его собственность, сосредоточена не в той стране, куда он приехал побывать ровно 183 дня для получения налогового резидентства, у той налоговой не может возникнуть к нему претензий?
DP
21:50
Deleted account
In reply to this message
Написала в личку
K
21:53
Deleted account
In reply to this message
будут вопросы.
могут нагнуть обе налоговые сразу.
Y
21:56
Deleted account
In reply to this message
то есть, получив в другой стране приличный доход (пару сотен, скажем) и переведя его в страну своего проживания, ему внимания налоговой избежать не удастся?
Д
22:02
Deleted account
In reply to this message
Платите геси.
DP
DP
22:02
Deleted account
In reply to this message
Принял, понел
Д
22:02
Deleted account
In reply to this message
Каждая страна по своему.
Не было бы Монако...
Y
22:08
Deleted account
In reply to this message
известно, как Кипр относится к таким выкрутасам? например, жить на Кипре, но поехать в Эмираты заработать прилично денег.
Д
22:10
Deleted account
In reply to this message
Кипр считает дни, если вы не публичная персона и где-то платите налоги - всё норм.
👍
Y
K
22:11
Deleted account
In reply to this message
Слишком грубый вопрос.
Может да, может нет. Зависит от того как это реализовывать.
👍
Д
Д
22:14
Deleted account
In reply to this message
И какая другая страна и ещё кучка нюансов...
Y
22:18
Deleted account
In reply to this message
в Эмиратах, как я понимаю, подоходного налога для физлиц нет
Д
22:20
Deleted account
In reply to this message
Эмираты хорошая страна с этой точки зрения.
Z
22:25
Deleted account
Ребят, нужно Ли апостилировать свидетельство о браке для иммиграции , выданное в Ес, Литве? при продлении пинк слип.
Н
22:35
Deleted account
In reply to this message
Есть риэлторы -посредники, с которыми заключается годовой контракт, соблюдая правила. что договор только с ЕС, а далее он переводит Вам за минусом своего процента
22:38
In reply to this message
позвоните в головной офис в Никосию. Тел на сайте. Решат
NG
22:38
Deleted account
Спасибо, завтра попробую
MB
22:45
Deleted account
Всем привет! Ситуация: подруга получила итальянский шенген, по которому хотела въехать на Кипр. Но случилась ситуация, по которой она не успевает совершить первый въезд в Италию перед поездкой, для «активации визы». Сможет ли она въехать с «неактивированным» шенгеном на Кипр? Не будет ли каких-то проблем? Или обязательно нужен первый въезд в Италию?
👍
B
Y
22:47
Deleted account
In reply to this message
Пусть смело едет на Кипр 💪
👍
MB
22:50
In reply to this message
Схема рабочая, но закон нарушает. В разрешение на покупку квартиры было четко прописано, что только для личного пользования, кроме того, визитерам запрещено получать доход от деятельности на Кипре.
Но, повторюсь, схема рабочая, все уже давно так сдают. Но, опять но, в последнее время, налоговая начала активнее просматривать квартиры на вопрос аренды и оплаты сопутствующих налогов.
22:54
In reply to this message
Каким образом гражданин третьей страны, проживающий на острове по ВНЖ или другому разрешению на длительное проживание без права на работу, может законно сдавать недвижимость в аренду/субаренду? Какие местные налоги в этом случае нужно платить? Такой человек не имеет права сдавать свою недвижимость в аренду на Кипре. Ни напрямую, ни через управляющую компанию, ни другим способом. Но если ту недвижимость, которую он приобрёл не для личного проживания, а для инвестиции, он внесёт в капитал собственной компании, которой будет управлять наёмный директор, то компания сможет сдавать недвижимость в аренду. Однако надо учесть, что для содержания компании потребуется тратить минимум 3 000 — 3 500 евро в год. Поэтому резонно посчитать заранее, насколько будет выгодно создавать новую компанию именно под сдачу недвижимости

https://www.vkcyprus.com/useful/11543-kak-sdat-zhile-esli-vy-grazhdanin-tretej-strany
👍
NP
D
DM
4
N
22:55
Deleted account
In reply to this message
да и по ВНЖ с правом на работу нельзя
можно только граждане ЕС/LTRP и их супруги
👍
Y
Y
22:56
Deleted account
In reply to this message
Да, так точно ! 👍
А вот про супругов граждан ес не уверена, ибо им тоже надо получать такое же разрешение, но вот выдаётся ли оно только доя личного пользования?
Н
22:57
Deleted account
Здравствуйте. Хотела бы уточнить такой вопрос: 1. Ресипт на рабочую визу можно получить на человека без его наличия в стране (не прилетел еще?). 2. По этому ресипту можно влететь (да, видела что можно по оригиналу, но вдруг не то поняла)?. 3. По ресипту на рабочую визу можно уже начинать работать?
N
22:57
Deleted account
In reply to this message
1 - нет
2 - да
3 - да
👍
Н
22:58
In reply to this message
супругам киприотов точно можно
👍
Y
Y
22:58
Deleted account
In reply to this message
А разрешение для супругов киприотов тоже получать надо? Благодарю за ответ!
N
23:00
Deleted account
In reply to this message
из "THE IMMOVABLE PROPERTY ACQUISITION (ALIENS) LAW" -
In this Law__ Interpretation.
"alien" means any person not being a citizen of the Republic
and includes an alien controlled company, a foreign company and a
trust in favour of an alien but does not include:
(a) an alien Cypriot;
(b) an alien wife of a citizen of the Republic, not being separated from her husband under a decree of a competent Court;
...
👍
TL
Y
Н
23:02
Deleted account
In reply to this message
А как расшифровать смысл этого текста из ВК "Если у гражданина ЕС/резидента Кипра уже есть один объект недвижимости, то можно ли купить второй под сдачу?
Да." Я это расшифровываю. что второй объект можно сдавать.
N
23:04
Deleted account
In reply to this message
если в разрешении на покупку не указано, что только для личного проживания - можно сдавать
👍
Н
Н
23:06
Deleted account
In reply to this message
Верно ли, что для того сотрудника, который еще в РФ, ему нужно сначала нац визу получить, приехать и заниматься рабочей визой?
👍
🔥
MM
N
23:07
Deleted account
In reply to this message
или так, или получить entry permit
A
23:07
Deleted account
Был у кого то кейс, где договор аренды при подаче на визитера в год 5400 + 450 депозит ( 450 Аренда в месяц) без марок прошёл .. упустили момент
N
23:10
Deleted account
In reply to this message
да, если контракт был на сумму меньше 5000 - марки не требовались
A
23:11
Deleted account
In reply to this message
Я пишу что чуть больше 5000. Запись завтра , в этом проблема
N
23:12
Deleted account
In reply to this message
до визита в мигрейшен заскочите на почту и купите нужное количество revenew stamps и сделайте всё как нужно
хотя ещё копия нужна
👍
A
Н
23:37
Deleted account
In reply to this message
А сколько времени тратиться на получение entry permit от подачи документов в мигрейшн? на форуме видела, что от 3 дней до 3 месяцев. Так?
D
23:46
Deleted account
Вроде не пролетала информация: сегодня в испанском консульстве мне сказали, что россиянам теперь выдают только single-entry визы, и только на даты заявленной поездки. И очень желательно, чтобы от подачи до поездки было хотя бы две недели.
😢
I
Y
👎
S
E
23:56
Deleted account
In reply to this message
Когда отменять будете, можно в личку стукнете? У меня билет пропадает из за запутанных аппойтментов(
👍
IK
26 May 2022
ta
00:29
Deleted account
In reply to this message
Не могли бы скинуть ссылку по которой вылавливали запись на подачу доков на пинк слип?
α
01:18
Deleted account
Товарищи, добрый вечер!
Кто-либо с гражданством РФ въезжал с территории Кипра на территорию Израиля? Правильно ли я понимаю, что визу выдают на паспортном контроле?
VS
01:40
Deleted account
In reply to this message
Да, именно там
👍
J
α
MS
03:12
Deleted account
In reply to this message
OR
07:01
Deleted account
In reply to this message
Это локальное мнение и решение конкретного консульства в конкретной стране.
Ш
07:11
Deleted account
In reply to this message
Мне в начале мая в австрийском дали мультивизу на 15 дней 😁
😁
O
I
OR
07:14
Deleted account
In reply to this message
Это как с заявлениями про банки тут было регулярно "мне сказали что россиянам больше счета на Кипре не открывают"...
Дайте, пожалуйста, какое либо подтверждение данной информации кроме "сотрудник консульства сказал".
IS
07:55
Deleted account
Доброе утро! Подскажите, пожалуйста, апостиль надо ставить на оригинал документа или на его перевод?
Д
07:56
Deleted account
In reply to this message
Смотря для чего и какой документ.
Если поставить апостиль на оригинал то потом можно и переводы делать м копии и что угодно.
IS
08:01
Deleted account
In reply to this message
Поняла, значит, лучше на оригиналы поставить)
А дипломы надо переводить и апостиль ставить, если диплом сразу на русском и английском выдан? Вся информация на обоих языках идентична.
OR
08:03
Deleted account
In reply to this message
Смотря для каких целей.
Если для кипрского мигрейшен - то все требования к переводам документов в закрепе этого чата.
Н
08:03
Deleted account
In reply to this message
В закрепе чат боты есть.
Д
08:03
Deleted account
In reply to this message
Переводить английский не надо, апостиль если есть возможность поставьте - хуже не будет. Почитайте закреп, там написано про апостиль.
Н
08:04
Deleted account
Подскажите, пожалуйста, сколько времени тратиться на получение entry permit от подачи документов компанией в мигрейшн?
Д
08:05
Deleted account
In reply to this message
От 2 недель до бесконечности, зависит от юристов компании.
IS
08:05
Deleted account
In reply to this message
Я прочитала в закрепе. Но в чате разная информация была, кто-то писал, что даже в банке с апостилем запрашивали. Так как не смогла разобраться - задала вопрос)
По ссылкам получила понимание, что апостиль не нужен, только переводы (так как доп.согласшение с Кипром есть). Но по факту не могу понять, что на месте потребуют(((
OR
08:06
Deleted account
In reply to this message
Хорошо. Не верьте требованиям мигрейшен 😏
IS
08:07
Deleted account
In reply to this message
Верю верю, просто хочу подстраховаться, чтоб не развернули и не послали на месте)
OR
08:07
Deleted account
In reply to this message
Хорошо. Тогда мои советы вам не подойдут. Сорри.
L
08:19
Deleted account
In reply to this message
Нам оформили до Ларнаки ( пересадка 21 час)
👍
IV
Ю
IV
08:27
Deleted account
In reply to this message
Отлично! Также летим в июне, хоть с багажом не заморачиваться 😌
ММ
08:31
Deleted account
In reply to this message
Здравствуйте, по каким критериям определить активный или пассивный процентный доход по займу, который физлицо выдало компании? Налоговые консультанты говорят разное. Один вариант такой: если для физика это единичный займ (т.е. он не выдает много займов), то доход пассивный. Другие говорят что все зависит от того, чем компания занимается и особенностей её бухучета в части процентов по займу. Кому верить неясно. Спасибо за мнение.
👍
A
EM
08:39
Deleted account
In reply to this message
Количество займов существенный фактор, равно как и связанность сторон и проценты по займу, а также срок, на который выдан займ.

Деятельность компании большого значения не имеет
👍
S
u
08:41
Deleted account
In reply to this message
Подтверждаю, тот еще. Вариантов несколько: 1 - самый выгодный, но медленный и имеются риски заморозки средств банками: при наличии друзей / хороших знакомых на Кипре, приезжаете с минимумом наличных на первое время, делаете им банковский перевод долларами через свифт. 2 - самый дорогой: ищете наличку в банках в России и обмениваете по конскому курсу + имеются лимиты на вывоз наличных из России. 3 - не самый надежный, второй по выгодности и необходимы минимальные познания в крипте: покупаете USDT на рубли на обменниках, выводите с конвертацией доллар / евро. 4 - самый быстрый и относительно надежный, не такой выгодный, как свифт перевод, но куда выгоднее курса банков в России: тут в телеграмм есть чаты с обменом валюты, связываетесь с человеком, он вам привозит наличку, выему делаете перевод на российский банк в рублях. Курс в пунктах 3-4 получается почти одинаковым, 3 чуть выгоднее (зависит об количества рублей, обменянных за одну транзакцию, на USDT, т.к. обменники предлагают более выгодные курсы при этом).
👍
Т
ММ
08:45
Deleted account
In reply to this message
Спасибо. Допустим, физик владеет в этой компании пакетом акций 2% и срок договора 2-3 года. Это активный или пассивный доход?
EM
08:47
Deleted account
In reply to this message
Надо весь кейс смотреть, все доходы физического лица. Звучит, как будто пассивный, но это не является советом или анализом, обратитесь за консультацией.
👍
Д
ММ
08:49
Deleted account
In reply to this message
Консультанты сильно путаются в показаниях. Вы можете порекомендовать надёжного консультанта, мнению которого можно доверять?
Д
08:50
Deleted account
In reply to this message
@matrosoveu и есть консультант :)
👍
EM
OR
08:56
Deleted account
AL
09:00
Deleted account
Здраствуйте, подскажите, пожалуйста, правильна ли последовательеость действий по duty stamp и маркам для договора аренды с копией. Сначала воспользовался калькулятором с налоговой. Пошел в здание суда Пафоса, уже заранее купив марки на почте или на месте, заверили договор аренды (от мухтариуса есть отдельная бумага, что живу по этому адресу), поклеили марки, перечеркнули их и подписали. На копию договора аренды марку в 2 евро также. А потом сам stamp duty идти оплачивать Tax Department Пафоса? Или это там же в Здании Суда можно сделать
D
09:00
Deleted account
In reply to this message
UnionPay карты ещё забрали указать) На прошлой неделе ещё работало
ММ
09:01
Deleted account
In reply to this message
ок
DP
09:01
Deleted account
In reply to this message
Больше скажу - вчера в 9 вечера работало
R
09:02
Deleted account
In reply to this message
Здравствуйте, спасибо за этот пост. Из-за ряда обстоятельств вынужденно нарушаю визовый режим. По совету из поста, написал письмо в МВД и мигрейшен с описанием сложившейся ситуации и причин просрочки.

Спустя несколько дней получили ответ: «... you have been granted by the Minister of Interior an exemption to stay in the Republic until xx.xx.xx. After this date , all legal procedures will be initiated».

Кто-нибудь может объяснить, что именно кроется под последней фразой (выделена жирным), как ее правильно трактовать?

Это стандартный ответ, и по-другому они написать не могут, или реально по истечению отведённого срока начнётся «охота на ведьм»?

Интересуюсь, так как сталкиваюсь с этим впервые, а отведённых сроков не хватает для решения всех проблем (дали около 1 недели), учитывая дни ожидания ответа. Стоит ли отвечать на письмо, что отведённого времени может не хватить, или проигнорировать?
OR
09:03
Deleted account
In reply to this message
Я бы не стал игнорировать.
R
09:05
Deleted account
In reply to this message
Возможно стоит дождаться последних дней и отписаться тогда?
OR
09:06
Deleted account
In reply to this message
От кого отписаться?
AB
09:07
Deleted account
In reply to this message
у вас конкретный ответ с конкретной датой. либо успеть до этой даты, либо уехать, либо прямо сейчас срочно просить продлить - если не продлят - уезжать
R
09:08
Deleted account
In reply to this message
Написать* ответ, что не хватает отведённого времени
09:08
In reply to this message
Спасибо, тогда дам ответ
AB
09:09
Deleted account
In reply to this message
пишите как можно быстрее. вам и так пошли навстречу, это же не их проблемы что вам времени не хватает
👍
МD
P
OR
N
09:25
Deleted account
In reply to this message
марки - это и есть stamp duty
👍
OR
AL
09:29
Deleted account
In reply to this message
то есть только в здании суда все и делать?
N
09:29
Deleted account
In reply to this message
так вам уже марки наклеили - т.е. всё уже сделано
наклеенные и перечёркнутые марки - это и есть уплаченный stamp duty
N
10:33
Deleted account
In reply to this message
если вы в налоговой - то налоговая, если делаете сами дома - сами
Z
10:40
Deleted account
In reply to this message
На декларации подтверждающей что гражданин ЕС (он же собственник) живет вместе с тем, кто подаётся на слип (жена, дети) тоже нужны эти марки? Вроде нет такой инфо
👍
IG
N
10:41
Deleted account
In reply to this message
ну это же бесплатно - значит сумма меньше 5000 - марки не нужны
👍
Z
Μ
10:48
Deleted account
In reply to this message
Подтверждаю
P
10:54
Deleted account
In reply to this message
У меня на договоре аренды есть марки не перечёркнутые и печать сертифаинг офисера. Сумма контракта больше 5000. Я так понимаю мне ещё нужно в налоговую сходить?
N
10:54
Deleted account
In reply to this message
всё есть в закрепе, например
https://t.me/cylaw/50124
P
10:57
Deleted account
In reply to this message
Понял. Тогда ещё один вопрос. У меня контракт аренды с LLC, а в калькуляторе марок на последнем этапе требуют TIC. Где его можно узнать?
N
10:58
Deleted account
In reply to this message
у вашего LLC тоже должен быть TIC
👏
OR
P
10:59
Deleted account
In reply to this message
Т.е. лендлорд должен дать?
N
10:59
Deleted account
In reply to this message
да
👍
P
AG
11:02
Deleted account
Здравствуйте! Кто делал перевод из России на свой счёт в BoC, подскажите, пожалуйста, какое назначение платежа писали? Transfer of own funds подойдёт?
KA
11:03
Deleted account
In reply to this message
Да, подойдёт
IP
11:03
Deleted account
Если у кого-то пропадает слот в австрийское посольство на шенген буду благодарен
AG
11:08
Deleted account
In reply to this message
Спасибо!
IP
11:11
Deleted account
У австрийцев запись на август, у итальянцев пусто, у немцев пусто. Кто-то где-то видел слоты на июнь? 😂
UR
11:13
Deleted account
In reply to this message
Испания. Звоните и записывайтесь через неделю
D
11:33
Deleted account
In reply to this message
Я это и имел в виду: конкретно испанское консульство, и конкретно на Кипре. И решение на текущий момент, а не на какие-то веки вечные, ессн.
11:34
In reply to this message
Два сотрудника консульства мне это подтвердили лицом к лицу (через стёклышко). Официальный ответ на бланке с апостилем я попросить не догадался.
A
11:46
Deleted account
In reply to this message
Спасибо, наличкой запасся, дальше по варианту 4, пока не будет счета и ЗП, угу
11:47
In reply to this message
Работало на съем налички? Есть UnionPay БСПБ
11:51
Deleted account
11:52
Добрый день!
11:52
Кто то слышал подобное?
DP
11:53
Deleted account
In reply to this message
Не снимала, расплачиваюсь в магазах. Для налички использую чат обменник
A
11:54
Deleted account
Ого, даже в магазинах работает 0_0
OR
11:54
Deleted account
In reply to this message
PM
12:03
Deleted account
Добрый день! Подскажите, пожалуйста, как происходит процесс смены старого российского загранпаспорта на новый? При подаче документов в консульстве старый действующий паспорт забирают или он остаётся и уже по факту получения нового забирают?
E
12:04
Deleted account
In reply to this message
Ничего не забирают. Будет 2 паспорта у вас.
👍
PM
S
12:07
Deleted account
In reply to this message
Укажите причину "в дополнение к действующему паспорту".
А не "замена действующего"
👍
Y
P
12:10
Deleted account
In reply to this message
там где терминалы JCC есть. Снимать можно в их же банкоматах или в Euronet
A
12:10
Deleted account
Спасибо!
E
12:11
Deleted account
Нотариус запросил за офомление согласия на выезд ребенка 150 евро!
In order to prepare a consent with all the contries you mentioned with apostille my fee is a 150 euros and it all depends when the passports expire.if you prefer you can prepare it as you want and come to my office and i can just certify your signature on the document you will bring with you for 2 euros.

У кого нибудь есть шаблон согласия? Спасибо.
👍
NS
N
12:13
Deleted account
In reply to this message
это вы ещё к юристу не обращались, там сумма была бы уже в районе 1000 евро
😁
O
DP
VD
12:15
Deleted account
ребята привет!
наверняка 100500 раз обсуждали, искала по всякому, но возможно не так искала
для визитерской визы требуется подтверждение дохода из-за рубежа которое к тому же НЕ трудоустройство (в требованиях так написано)
но у меня это трудоустройство за пределами кипра, которое планирует быть переведенным на нечто типа самозанятости в другой стране. и как я понимаю, это прокатывает и вообще нормальная история

что это за подтверждение может быть?
1. Переведенная справка 2ндфл? за последние 1.5 года?
2. Переведенный контракт с работодателем?
3. Что-то еще?

спасибо
OR
12:16
Deleted account
In reply to this message
которое к тому же НЕ трудоустройство (в требованиях так написано)
Нет такого в требованиях.
Д
12:17
Deleted account
In reply to this message
И не обязательно доход, нужны деньги 💰 💰 💰 это могут быть накопления за предидущие периоды...
OR
12:17
Deleted account
In reply to this message
Да хоть зарплату можно получить из-за рубежа.
N
12:18
Deleted account
In reply to this message
если вам для Кипра - то апостиль не нужен
E
VD
12:19
Deleted account
In reply to this message
и правда
почитала внимательнее - либо доход, ЛИБО накопления
так что, наличие денег пришедших из-за рубежа на счете должно быть достаточно
OR
12:19
Deleted account
In reply to this message
Ура. Мне поверили )
😁
VV
O
o
12
VD
12:22
Deleted account
In reply to this message
спасибо )
а то я тут совсем запуталась
юристы пишут нечто в духе “нужно подтверждение дохода, доход может происходить от зарплаты, депозитов в банке, владения акциями, аренды недвижимости, итп” вот я и смутилась
поэтому показав около 10к пришедших из-за рубежа на счете этот пункт можно считать выполненным, судя по всему
Д
12:23
Deleted account
In reply to this message
OR
12:23
Deleted account
In reply to this message
Я не юрист, уж простите меня за это.
Вот как мог, написал тут.
👍
U
VD
VD
12:25
Deleted account
In reply to this message
да тут я понимаю сколько и чего. спасибо
в какой-то момент при изучении доков мне показалось что надо И деньги показать на счету, И подтверждение дохода
в общем-то чегото одного достаточно, судя по всему
Д
12:26
Deleted account
In reply to this message
С доходом без денег не получится на визитёра, это уже номад.
K
12:27
Deleted account
а есть какая-нибудь инфа по диппочте из России, помимо того, что рейс Аэрофлота последний был 12 мая?
мб кто-то знает как обстоит сейчас ситуация с этими рейсами на Кипр
OR
12:29
Deleted account
In reply to this message
12 мая привезли паспорта и другие документы сразу за 3 с лишним месяца.
Теперь ждать следующий самолет. 1-2-3-4-5-6 и так далее месяцев.
👍
?
K
Д
K
12:31
Deleted account
In reply to this message
спасибо, а то у меня инфа, что на этом рейсе были паспорта аж с ноября
OR
12:33
Deleted account
In reply to this message
у вас же есть трекинг состояния готовности паспорта, посмотрите там.
👍
K
EM
12:39
Deleted account
добрый день

правильно ли я понимаю, что калькулятор из закрепа https://www.cyprustaxcalculator.com/ не учитывает налоговую льготу в 50 процентов, когда годовой доход выше 100 000 евро?
👍
YP
OR
12:44
Deleted account
In reply to this message
Он просто не знает - есть ли у вас эта льгота или нет.
👍
EM
Μ
13:48
Deleted account
In reply to this message
Тоже мне там так сказали
И я расстроилась(((
Y
14:13
Deleted account
Подскажите, для того чтобы депонировать копию контракта на покупку недвижимости в Land Registry в Лимассоле по какому адресу надо обращаться (или что хотя бы гуглить)? Мне сказали на ул. Anexartisias , кажется, но я там Land Registry не нашла
E
14:27
Deleted account
Скажите, а как на Кипре защищаются права потребителя? К примеру клиент сделал заказ на определеную работу, а ее выполнили плохо, очень плохо, а переделывать отказываются бесплатно.
S
14:29
Deleted account
In reply to this message
Посмотрите вот этот калькулятор, там можно ввести необлагаемый доход.

https://www.qnta.biz/ru/resources/cyprus-tax/tax-calculators/gross-to-net-salary
👍
FF
EM
Y
14:36
Deleted account
In reply to this message
это?
14:43
In reply to this message
Спасибо!
14:54
Deleted account
Всем привет. Может кто-то летел на Кипр с собакой?(У меня золотистый ретривер). Возможно можете посоветовать авиа компанию?
NK
14:55
Deleted account
In reply to this message
https://t.me/cyanimals
тут половина чата возила )
14:56
Deleted account
In reply to this message
Спасибо
D
15:06
Deleted account
In reply to this message
Одноразовый шенген за 80 евро (плюс сопутствующая морока) - это, конечно, грустно. А у меня ещё и билеты были ближе, чем можно.
Μ
15:08
Deleted account
In reply to this message
Абсолютно согласна

И вам сразу отказали? Или позвонили потом и объяснили?
D
15:10
Deleted account
Когда звонил, сказали другое (без подробностей про мульти или не мульти), назначили визит через неделю. А когда уже пришёл - пояснили так. Типа, поток большой, и правила сейчас такие, в связи с обстановкой.

Но хоть не взяли деньги, чтобы потом отказать.
👍
AB
😢
Μ
15:18
Deleted account
Здравстуйте! Скажите, у кого нибудь подали доки на BCS visa за последние недели две?
SH
15:20
Deleted account
In reply to this message
В связи с чем вопрос? У вас какие-то проблемы с подачей или вам рассказывают что "документы на BCS не принимают"?
ОА
15:20
Deleted account
Всем здравствуйте, вижу тут очень много знающих людей, подскажите, пожалуйста, есть ли какое-то агенство или сервис которое может предоставить договор аренды, но без фактической аренды. Может кто-то пользовался. Ситуация такая, хочу подать на кипрскую визу в посольстве с предоставлением договора аренды, у меня муж киприот, но живем мы на северном кипре. Планируем поездку в Россию а на обратном пути в ларнаку перелет.
15:22
Deleted account
In reply to this message
Второй вариант.. говорят что на прошлой неделе взяли таймаут
A
15:37
Deleted account
Подскажите, пожалуйста, возможно сделать клиенту в одном из банков (Hellenic или BOС )страховку для путешествия за пределы Кипра? Как она работает и сколько примерно может стоить?
JY
15:38
Deleted account
Добрый день) Подскажите пожалуйста срок заграничного паспорта истекает на следующий год..можно ли его менять уже сейчас или необходимо ждать срока ближе к его окончанию?
S
15:39
Deleted account
In reply to this message
Можно подать на второй, в дополнение к действующему
JY
15:39
Deleted account
In reply to this message
Спасибо вам большое за ответ🙏🏼 А вы случайно не знаете, как долго его делают здесь?
S
15:41
Deleted account
In reply to this message
Сейчас этого никто не знает. Как повезет)
👍
JY
A
15:47
Deleted account
скажите плз, сколько времени занимает получение электронной справки об отсутствии судимости на госуслугах?
?
15:48
Deleted account
In reply to this message
30 дней
IS
15:51
Deleted account
In reply to this message
с 6 по 18 мая делали.
👍
A
A
15:54
Deleted account
In reply to this message
Если первый раз, то около 30 дней и делают, повторные вроде быстрее
👍
A
O
15:55
Deleted account
In reply to this message
Здравствуйте! Депонировать договор покупки нужно в Land Registry, они находятся на Franklin Roosevelt str, там же где потом у вас будет сделка, и где вы получите титулы.
Услуга стоит 50 евро, делают в тот же день. У Вас там заберут оригинал договора, плюс заберут оригиналы доверенностей, если таковые есть.
P
15:56
Deleted account
Немного офтопа про российскую ЭЦП. Как известно, часть услуг на госуслугах\налоговой не оформить без эцп. Например, закрыть ИП. Но оказалось, что получить эцп можно удаленно по биометрическому загранпаспорту (через nfc) и российскому номеру телефона. Фирмы, которые так делают - гуглятся. Я не знал об этом, может кому эта инфа тоже будет полезна.
👍
NS
A
MM
5
O
15:58
Deleted account
Здравствуйте! Кто-то получал Шенген в Словацком посольстве недавно, они дают на срок поездки или на год (как раньше)?
OR
16:14
Deleted account
In reply to this message
Разным людям по разному.
Это свежие кейсы.
Системы нет.
👍
O
S
16:15
Deleted account
Всем привет! Вопрос может не по теме, но может кто-то сталкивался… Купила сим карту epic, сказали активируется в течение 2-3 часов, в итоге прошло уже 5-6, пытаюсь в приложении ввести номер, выводится ошибка о некорректности номера. Что можно сделать?
NS
16:17
Deleted account
In reply to this message
семь бед один ресет
S
16:17
Deleted account
?
NS
16:18
Deleted account
In reply to this message
телефон пробовали перезагружать ?
S
16:18
Deleted account
Нет, только сеть, щас попробую 👌🏽 Спасибо большое 😃
16:22
In reply to this message
Не помогло (
OR
16:22
Deleted account
In reply to this message
Вам в чат про Мобильную связ и интернет.
Ссылка в описании и в закрепе.
S
16:22
Deleted account
Спасибо большое🙏🏽
NS
16:23
Deleted account
In reply to this message
SS
16:37
Deleted account
In reply to this message
Я не могу получить уже 16 дней.
Писала в круглосуточный вацап-чат Юнистрима — нет ответа 11 дней.
В почте Юнистрим молчит уже 7 дней, а Смартпей — 6.
Я не знаю, что делать.
Если кому-то где-то удалось-таки получить наличные, сдайте, пожалуйста, точку в личке. Желательно в Лимасоле.
Z
16:43
Deleted account
Есть ли приемлемая цифра для зарплаты визитор из-за рубежа?
Д
16:44
Deleted account
In reply to this message
Читайте закреп. Там всё очень конкретно.
Z
16:44
Deleted account
In reply to this message
Не нашла, но есть есть, буду искать . Спасибо
OR
16:45
Deleted account
In reply to this message
Z
16:46
Deleted account
In reply to this message
Спасибо. Цифра не счету мне известна, я имею ввиду справку о заработной плате . Ее ведь тоже просят наряду с наличием счёта
OR
16:46
Deleted account
In reply to this message
Нет
👍
Z
A
16:52
Deleted account
всем добрый день. подскажите,где проще и быстрее получить кредитку на кипре? кредитка нужна для аренды машины при путешествиях, не более. спасибо
TS
16:55
Deleted account
никто не подскажет - для получение самой физической карточки пинк слип в Лимассоле у immigration unit нет никакого отдельного расписания? надо просто явиться в рабочие часы, так?
OR
16:56
Deleted account
In reply to this message
Да
👍
TS
16:56
In reply to this message
Пообщайтесь с вашим менеджером в банке.
T
16:58
Deleted account
Можно пожалуйста для тех, кто в 🏡 - могу ли я поехать на северную часть, вылететь из эрджана (по другому паспорту, не тому, который «привязан» к пинк слипу) - слетать в третью страну из стамбула - и вернуться в стамбул и затем эрджан так же по другому паспорту?
Д
16:59
Deleted account
In reply to this message
Иногда легче получить кобрендинговую, у БоКа сейчас есть Aegean...
17:00
In reply to this message
Физически можете, юридически могут быть не приятные последствия.
T
17:01
Deleted account
In reply to this message
Ммм, я думала, если «раундтрип» по паспорту, которым я не пользуюсь вообще на кипре - то без последствий…
Д
17:02
Deleted account
In reply to this message
ФИО и др не меняются :(
α
17:03
Deleted account
Добрый день! Меня мучает следующий вопрос. Возможно, кто-либо сможет дать рекомендации.

Есть необходимость покинуть территорию Кипра и въехать в государство вновь. Сертификат о вакцинации уже не действует. Я считаюсь невакцинированной/непереболевшей.
Сегодня планирую вылететь в Египет, завтра планирую вернуться на Кипр. Для целей въезда на Кипр я обязана иметь результат ПЦР-теста, сделанный за 72 часа до въезда. Так вот, формально-юридически, выходит, я вправе сделать ПЦР-тест на Кипре, чтобы завтра его использовать для целей въезда обратно на Кипр.

Или есть требование, в силу которого соответствующий тест должен быть сделан в стране, из которой осуществляется вылет?

Спасибо!
A
17:05
Deleted account
In reply to this message
а можно чуть понятнее плиз?=)
Д
17:06
Deleted account
In reply to this message
Можно и нужно сделать на Кипре, только сроки важны.
👍
α
OR
17:08
Deleted account
In reply to this message
Пожалуйста, посмотрите информацию в закрепе на канале @cycovid19
👍
α
Д
17:08
Deleted account
In reply to this message
В банках есть обычные кредитки, их дают со скрипом.
Есть совместно с кем-то, их часто дают на право и налево. Хотя суть одна. Но менеджер ваш вопрос может понять буквально, поэтому надо быть готовой направить...
α
17:08
Deleted account
In reply to this message
Спасибо!
17:09
In reply to this message
Благодарю!
M
17:11
Deleted account
Добрый день. Подскажите, после получения Yellow slip на визиторский ВНЖ и до получения карточки residence permit я могу вносить деньги на счёт? Не нашел в закрепах.
Д
17:12
Deleted account
In reply to this message
Ошибка в терминах, вы про ресипт?
Лучше спросить у вашего менеджера в банке.
MF
17:13
Deleted account
In reply to this message
Поговорите со своим менеджером. Мне не дали, увы.
Через банкомат в сумме за месяц положил малыми траншами где-то 1200 - вопросов не было
M
17:16
Deleted account
In reply to this message
Я получил receipt и жёлтую бумагу Application for Residence Permit. Насколько я понял при подаче документов вносить деньги до получения карточки residence permit вносить деньги я не могу, только тратить. Но сейчас жене на форуме сказали что можно вносить, пытаюсь уточнить. Схожу завтра в банк, уточню
Д
17:18
Deleted account
In reply to this message
Это ARC и ресипт, Yellow Slip для граждан ЕС и их супругов.

В Банке самое надёжное, причем можно разные отделения - если ваше родное откажет.
M
17:18
Deleted account
In reply to this message
Ок, спасибо
N
17:32
Deleted account
In reply to this message
Сегодня подали
D
18:01
Deleted account
Освободился слот visitor visa в Лимассоле на 15 июня. Если кому-то действительно он необходим, напишите в личку, пожалуйста
EE
18:01
Deleted account
Прошу прощения если повторяю вопрос, а какие обязательства у человека с гражданством по натурализации, чтобы не потерять его?
B
18:07
Deleted account
In reply to this message
нам в хеллинике сказали, что пока можно положить наличку только в отделении банка, а после получения пинкслипа надо будет прийти с ним в банк, чтобы они активировали пополнение через банкомат и переводом с карты на карту
👍
NG
T
MS
M
18:31
Deleted account
In reply to this message
О, понял, спасибо
K
18:42
Deleted account
In reply to this message
У Хелленика есть travel страховка при оформлении золотых и платинум карт. Посмотрите на сайте, наверняка и отдельно страховку делают.
SS
18:54
Deleted account
Здравствуйте. Кто-нибудь знает сколько действительна справка о несудимости для номад визы ?
TT
19:33
Deleted account
In reply to this message
В электронном виде не более 10 дней (по опыту 5-7 дней), бумажный вариант с синей печатью 30 дней.
👍
A
И
19:37
Deleted account
Добрый вечер скажите пожалуйста может кто из России сейчас оформляет пин слип ,каким образом заводить деньги в банк сейчас?
19:41
Мы из России сейчас находимся на Кипре и хотим сделать пин слип,каким образом можно сейчас завести деньги на счёт банка Кипра
SS
19:41
Deleted account
In reply to this message
Swift
И
19:43
Deleted account
А swift разве сейчас работает?
T
19:47
Deleted account
In reply to this message
Может пинк слип?))
M
19:53
Deleted account
In reply to this message
Я перевожу с банка России в валюте сюда на Кипр
Со своего счёта на свой счёт в банке Кипра
Здесь на Кипре лично у меня не зачисляют сразу, через проверку происхождения у меня этих денег
Я отвечаю, что получаю деньги на терр рф потому что работаю
А перевожу сюда из-за того что росс карты не работают
Два раза поступали норм
19:54
Кстати хотелось бы знать у меня у одной так зачисляют или ещё у кого-то?
О
19:55
Deleted account
In reply to this message
Swift через не санкционные банки, через Тинькофф например все отлично приходит примерно за 5-7 рабочих дней
19:56
In reply to this message
Смотря договаривались ли вы заранее со своим менеджером о переводах и предоставляли ли какие нибудь документы. Обычно разрешают переводить в рамках вашего дохода, подтвержденного выписками из банка и налоговыми декларациями.
Y
19:56
Deleted account
In reply to this message
почему вы решили, что такие обязательства есть?
О
19:59
Deleted account
In reply to this message
у BOC есть своя страховка EuroLife, спросите у менеджера в банке вам подробно расскажут, покрытие почти по всему миру
NB
19:59
Deleted account
Здравствуйте, подскажите, пожалуйста, для смены статуса с пинк слип на рабочую визу нужно выехать с острова и заехать. У меня нет еще самого пластика пинк слип, только ARC. Если слетаю одним днем в Египет или ОАЭ, меня обратно пустят/выпустят?
👍
LC
I
20:01
Deleted account
In reply to this message
Ресипт же есть? Выпустят и впустят без проблем при наличии ресипта.
AB
20:03
Deleted account
In reply to this message
прочитайте в закрепе про ресипт. ARC-это номер
И
20:03
Deleted account
Ребят,а может кто нибудь отправлял письмо на греческом языке в эмигрейшен Никосии о просьбе продления нахождения здесь больше времени( слёзное письмо)?мы сейчас получили ответ на это письмо,вроде бы оставаться разрешают,но просят предоставить деньги в банк Кипра…никто с таким вопросом не сталкивался?
👍
И
S
20:25
Deleted account
In reply to this message
Тоже интересно.
По списку документов мигрейшн, нужна форма IR 25, но на сайте налоговой нет ничего такого и гугл не выдаёт ничего 🤔
20:31
Deleted account
Здравствуйте, может кто-то уже сталкивался с таким вопросом по nomad визе..
по ней разрешена
-удаленная работа на компанию за границей,
- или оказание услуг клиентам, находящимся за границей
т.е. по факту главное - оплата не с Кипра.
Вопрос.
Можно ли находясь тут по nomad зарегистрировать компанию, быть ее директором, оказывать услуги удаленно европейским компаниям и проводить поступления через эту свою компанию (ООО) с уплатой всех налогов и выплаты себе дивидендов?
Вопрос вырос из такой проблемы - европейские рекрутинговые конторы не работают с физиками (либо ИП нужно либо компания), плюс требуют ВНЖ/ПМЖ с правом на работу. По этому нужна компания и понимание может ли nomad визитер через нее проводить оплату за свои услуги.
Д
20:37
Deleted account
In reply to this message
Проще и дешевле сделать английскую LLP, если у вас есть партнёр.

Или я могу принимать на "Латвийскую" фирму и платить вам на Кипр как физику с номадом, за долю малую. Вопрос конечно в чем заключается ваша "работа".
👍
IE
T
20:45
Deleted account
🇨🇾
20:50
Deleted account
In reply to this message
Латвия и партнерство не прокатит увы( Кадровые агенства прослойка между мной и компанием нанимателем. требование для заключения договора ип или ооо и еще платить налоги в той стране где живешь. По этому хочу понять можно ли это сделать в статусе nomad. Другая возможность решения вопроса - найм в кипрскую контору , которая заключает договор с кадровым и.т.д. но это громоздко
UR
20:51
Deleted account
In reply to this message
Solar staff смотрели?
Д
20:52
Deleted account
In reply to this message
LLP это как ИП на двоих, налоги с номадом вы и так будете платить на Кипре, но номад без дохода не получить.
Кипрская фирма и номад не совместимы, по условиям номад.
20:54
Deleted account
In reply to this message
По условиям номад- только деньги из-за границы как я поняла
P
20:56
Deleted account
Вопрос. Есть 2 действующих контракта аренды в Москве. Их нужно на Кипре как-то заверять для предоставления в миграционную службу?
OR
20:57
Deleted account
In reply to this message
Потому что есть
Y
20:57
Deleted account
In reply to this message
на бумаге или на практике?
OR
20:58
Deleted account
In reply to this message
Да
20:58
In reply to this message
Не можете работать в кипрской компании
Y
20:59
Deleted account
In reply to this message
интересный вопрос на самом деле. я бы тоже послушал ответ.
Д
20:59
Deleted account
In reply to this message
Зачем они миграционной?
OR
21:00
Deleted account
In reply to this message
В чате был точный ответ. Можно поискать.
Там есть ограничение по сроку покидания острова.
Д
21:00
Deleted account
In reply to this message
Получите паспорт, там письмо с ограничениями. Надо жить на Кипре, надо не нарушать и т.д.
P
21:00
Deleted account
In reply to this message
Как доказательство части дохода при подаче на визитёрскую визу
OR
21:01
Deleted account
In reply to this message
Зачем?
N
21:02
Deleted account
In reply to this message
Ищите Cyprus citizenship deprivation
👍
EE
AS
21:02
Deleted account
In reply to this message
Можете в банк показать при открытии счета. А в мигрейшн - выписку из банка с деньгами на год и банковскую гарантию
P
21:03
Deleted account
In reply to this message
Хорошо. А для банка договора эти нужно как-то локально заверять или от менеджера зависит?
21:03
Deleted account
In reply to this message
Если не работать как сотрудник а быть директором. Компания заключает договор на оказание удаленно конс услуг клиенту например во Франции. Получает за это деньги. Деньги не с Кипра- это видно. Право на оказание таких услуг у директора есть- номад подрузамевает удаленную работу.
Если что я не спорю и не учу- я пытаюсь решение найти)))
👍
B
OR
21:03
Deleted account
In reply to this message
Нельзя
21:04
In reply to this message
Деньги получены на Кипре, кипрской компанией.
Д
21:06
Deleted account
In reply to this message
Вы что-то задуряетесь или не договариваете - если договор может заключить Кипрская фирма то и LLP и Латвийская.
21:06
Deleted account
In reply to this message
Тут раньше похожее для мигрейшн обсуждалось..
AS
21:06
Deleted account
In reply to this message
От менеджера.
👍
P
21:06
Deleted account
In reply to this message
Кипрская своя от агенства
OR
21:06
Deleted account
In reply to this message
Делайте как хотите, зачем вы совет то спрашиваете? 😏😁
Д
21:07
Deleted account
In reply to this message
Визитер владелец бизнеса с другим зарубежным доходом для миграции...
21:07
In reply to this message
Кипрская фирма принадлежит агентству?
OR
21:08
Deleted account
In reply to this message
Судя по личной переписке, у вас нет необходимого опыта.
Поэтому мой вам совет - не надо быть директором кипрской компании с визиторской или Номад визой.
21:08
Deleted account
In reply to this message
Ну может раньше никто эту схему не пробовал- номанд относительно новая виза тут.. вдруг есть решение)
OR
21:08
Deleted account
21:09
Deleted account
In reply to this message
Да. Опыта нет. Спасибо!
OR
21:10
Deleted account
In reply to this message
Ещё один бесплатный совет - сходите и получите платную консультацию у большой юридической компании. Лучше из большой четвёрки.
👍
M
21:19
Deleted account
In reply to this message
Даже если вы все это провернули, на каком основании ваша кипрская фирма может выплатить доход номаду, который доход с кипра получать права не имеет?) Это не говоря о том, что в этом случае вы платите дважды налоги, и с фирмы и с себя лично.
NB
21:35
Deleted account
In reply to this message
Благодарю!
21:35
In reply to this message
Да, ресипт на руках, спасибо прочитаю
YS
22:11
Deleted account
In reply to this message
Подскажите пожалуйста, а нотариальные переводы сделанные в России подойдут в Мигрейшен на ВНЖ визитор?
Д
22:13
Deleted account
In reply to this message
Не всегда, но часто бывает подходят. На усмотрение приемщика.
SK
22:20
Deleted account
In reply to this message
Стесняюсь спросить: а что там перевести-то можно в РФ?
22:21
Д
22:28
Deleted account
In reply to this message
Свидетельство о свадьбе, свидетельство о рождении.
AB
22:29
Deleted account
In reply to this message
Согласие второго родителя на проживание ребёнка на Кипре
SK
22:32
Deleted account
In reply to this message
Вроде бы здесь это даже дешевле получается. 29 евро за страницу, тогда как перевод и его нотариальное заверение - около 3000 рублей
Д
22:33
Deleted account
In reply to this message
Я в Питере по 1000-1200 плачу за документ. Но это не всегда подходит, например мер свидетельство о рождении проходило 7 лет, а потом попросили местный перевод - проще согласится чем спорить.
👍
Y
HL
23:09
Deleted account
Подскажите. Статус визы сменился на your permit valid. Но письма по почте ещё не было. Можно с уверенностью ехать в Никосию забирать?
D
23:10
Deleted account
In reply to this message
Лучше без уверенности. Мы так съездили, только зря по жаре покатались.
HL
23:11
Deleted account
In reply to this message
🫠
Y
23:20
Deleted account
In reply to this message
в понедельник подвезли новые карты
AL
23:20
Deleted account
кто может подсказать, надо ли детей брать на подачу внж? 3,5 и 2 года?
Y
23:21
Deleted account
In reply to this message
надо брать, чтобы фотографии сделать
I
23:28
Deleted account
In reply to this message
Мы как увидели этот статус так и поехали. Без письма. Получили.
👍
Y
Н
23:42
Deleted account
In reply to this message
позвоните в офис Юнистрима в Никосии. решат
RK
23:53
Deleted account
Всем привет!

У меня немного специфичный вопрос, но в гугле не нашел на него ответ. Юристам также вопрос задал, но ждать ответа нужно будет пару дней. Буду рад за помощь тут, может быть кто-то сталкивался уже с этим вопросом, либо находил статью на этот счет

Дано: есть счет на юридическое лицо в Кипре + PayPal Business аккаунт

Вопрос: нужно ли как-то специально отражать в бухгалтерской отчетности операции внутри PayPal или достаточно будет отчитываться только за операции непосредственно между рассчетным счетом компании и PayPal (ввод/вывод денег)?
27 May 2022
C
00:16
Deleted account
In reply to this message
Судя по вопросу, вы уже знаете ответ, но хотите лазейку 😁
И
00:40
Deleted account
Подскажите сейчас открывают русским счёт в банке?
01:26
Deleted account
In reply to this message
Прочтите закреплённое сообщение в этом чате.
Д
06:12
Deleted account
In reply to this message
Доход образуется в момент выставления счёта, деньги могут так и не появиться.
Факт физического получение и вид расчёта роли не играет.
SS
07:13
Deleted account
In reply to this message
Спасибо за совет
Ю
07:53
Deleted account
In reply to this message
Пожалуйста, напишите потом о результате
SS
08:04
Deleted account
Есть не нужный слот на 30 мая в Ларнаку на визитерскую визу
KO
08:33
Deleted account
Всем доброе утро! Пытаюсь записаться на оформление загранпаспорта в консульстве РФ в Никосии. Вчера вечером все было расписано на июнь и июль, на август записи не было. Захожу сегодня утром, сначала страница не доступна, а когда заработало, весь август уже был расписан! Подскажите, пожалуйста, способ записаться, не хотелось бы пропустить и сентябрь. В лист ожидания записалась.
Y
08:41
Deleted account
вчера на 31-е мая предлагали. нужно в листе ожидания стоять. и подтверждать раз в день желательно.
KO
08:47
Deleted account
In reply to this message
А как подтверждать? Когда письмо придёт с предложением?
D
08:47
Deleted account
In reply to this message
PayPal для бухгалтерии это как еще один расчетный счет
👍
Д
08:50
In reply to this message
страведливо если учет по accrual basis, но можно вести и по cash basis
👍
IV
OR
Y
08:51
Deleted account
In reply to this message
просто раз в день на сайте открывайте свою заявку и нажимайте «подтвердить»
D
08:51
Deleted account
In reply to this message
Поскольку никто мне не ответил, переспрошу , с вашего позволения. Чтобы оставаться резидентом по правилу 60 дней - обязательно иметь компанию на Кипре? Или можно еще просто работать за минималку, чтобы налогов не платить? Кто в курсе тонкостей? Спасибо
Д
08:51
Deleted account
In reply to this message
В данном случае это не важно, деньги на PayPal это уже деньги. Разве нет?
D
08:52
Deleted account
In reply to this message
да. я поэтому и написал отдельно про учет пейпала и тип аккаунтинга (учет доходов-расходов)
👍
Д
KO
08:56
Deleted account
In reply to this message
Спасибо!
Н
08:56
Deleted account
In reply to this message
Насколько помню, Кипр 6 пакет заблокировал. Покупать РФ в ЕС можно. Про деньги- посмотрите самостоятельно, не факт, что деньги выпустят из РФ, тут запросят происхождение денег.
Д
09:13
Deleted account
In reply to this message
Тогда всё на грани но по правилам.
-Оставаться на Кипре не менее 60 дней в течение рассматриваемого налогового года
-Не проживать в любой стране в течение периода, превышающего 183 дня
-Не являться налоговым резидентом в какой-либо другой стране
-Осуществлять предпринимательскую деятельность на Кипре и / или работать на Кипре и / или быть директором компании, которая является налоговым резидентом Кипра, в любое время соответствующего налогового года;
-иметь постоянное место жительства на Кипре.
👍
R
S
D
09:16
Deleted account
In reply to this message
-Осуществлять предпринимательскую деятельность на Кипре и / или работать на Кипре и / или быть директором компании, которая является налоговым резидентом Кипра, в любое время соответствующего налогового года;

вот, именно это и волнует. особо интересно "в любое время соответствующего года" - это как понимать? можно на один день побыть директором? работать на Кипре - есть какие либо требования о типе работы и зарплате?
👍
E
Д
09:20
Deleted account
In reply to this message
Это значит что весь год надо работать, без промежутков.

Судя по всему нет, минималка зависит от визы.
D
09:23
Deleted account
In reply to this message
То есть, устроится куда-то на 19500 в год (чтобы налоги не платить), должно быть нормально или нет?
S
09:25
Deleted account
In reply to this message
Про взносы в Геси не забывайте
OR
09:26
Deleted account
In reply to this message
Нет)
Д
09:26
Deleted account
In reply to this message
если виза позволяет то и без подоходного около 21% налогов
D
09:35
Deleted account
простите за нубство, значит при 19тыс зп, я сколько плачу налогов и геси? и какая нужна виза для этого? пинк слип не сгодится? )
Д
09:51
Deleted account
In reply to this message
если вы не гражданин ЕС / родственник, то только IT с з-та от 2500 евро - налоговый калькулятор в закрепе
👍
D
KO
09:52
Deleted account
In reply to this message
Почему-то у меня активна только кнопка Отменить заявку, а Подтвердить - нет. Может быть нужно подождать 24 часа?
Y
09:53
Deleted account
In reply to this message
да. видимо, вы только сегодня создали заявку. через 24 часа становится активна.
D
09:57
Deleted account
Всем привет. Подскажите, были ли у кого-то преценденты в отказе разрешения от муниципалитета на покупку квартиры? Меня убеждает агент, что по российскому паспорту разрешение не дадут
👍
А
N
09:58
Deleted account
In reply to this message
пару недель назад отписывался человек, что дали разрешение на покупку не-резиденту с паспортом РФ
тут ещё вопрос, когда был подан запрос на разрешение на покупку
D
09:59
Deleted account
In reply to this message
а наличие пинк слипа дает какое-то преимущество при получении такого разрешения? хотя вопрос скорее риторический
👍
А
N
10:00
Deleted account
In reply to this message
да, в теории - должно влиять положительно
сейчас резидент ЕС и не-резидент - две большие разницы
👍
А
OR
D
10:08
Deleted account
In reply to this message
тогда задам второй вопрос. Есть ли кто-то с успешным кейсом одобрения ипотеки по российскому паспорту и наличием кипрского пермита в последние несколько месяцев?
L
10:08
Deleted account
In reply to this message
Есть. конец апреля.
👍
ED
DP
I
4
N
10:09
Deleted account
In reply to this message
при звонке/визите в банк вам почти сразу скажут - ok или не ok
обычно - ok
L
10:09
Deleted account
In reply to this message
я бы поменял агента. ну или прошелся прицельно по тем. адвокатам/юристам, что такое получают.
OR
10:09
Deleted account
In reply to this message
Лучше к своему менеджеру вживую.
👍
N
L
N
10:10
Deleted account
In reply to this message
хелленик сказал, что главное - что бы работодатель был не под санкциями
👍
OR
AN
10:11
Deleted account
подскажите, BOC делает цифровую дебетовую карту клиентам IBU?
AL
10:27
Deleted account
Люди! подскажите адрес мигрейшена куда подавать документы на внж??
10:28
это он?
OR
10:28
Deleted account
In reply to this message
Запустите плиз гугл. Выберите ваш город.
10:29
In reply to this message
Нет. В Лимасолле другой адрес.
AL
10:29
Deleted account
ларнака 🙈
10:29
просто в приглашении какой то другой адрес и по нему его нет
OR
10:30
Deleted account
In reply to this message
1. Нажимайте Ответить
2. Пишите понятно, телепатов в чате мало.
Д
10:31
Deleted account
In reply to this message
это он
AL
10:32
Deleted account
Спасибо!
A
10:35
Deleted account
In reply to this message
У меня счет на интернет прокатил
👍
A
SK
NK
A
10:37
Deleted account
In reply to this message
Кажется, будто прокатывает вообще любой документ с вашим именем и адресом. У меня в разных местах прокатывала страховка (ту что делал для мигрейшена), счет на мобильную связь.
SR
10:38
Deleted account
Добрый день! Подскажите, пожалуйста, можно ли перейти с рабочей визы на визитор слип, показав только средства на счёте в банке, если все накопления были заработаны на Кипре?
Y
10:44
Deleted account
In reply to this message
не переводил никогда ни свет, ни воду. счетов Cablenet всегда хватало. по-моему, FR не могут там заводить счета. по крайней мере, мне так сказали в одном из офисов.
DN
10:48
Deleted account
In reply to this message
Такие случаи есть, но для первого визитора, через год для продления спросят уже из-за рубежа. И перевести деньги туда-сюда не прокатило.
SR
10:51
Deleted account
In reply to this message
Спасибо!
D
10:52
Deleted account
Добрый день! Ниже наш кейс по получению статуса visitor
Запись была на 25 мая, 12-40 в Пафосе

Приехали за 40 минут заранее (12-40 – это последний слот), оказалось, что не зря, потому что благодаря этому нас приняли вовремя. В наше время / день было не очень много людей. Ждали внутри, есть много стульев (почему-то в гугл отзывах читал, что люди на улице ждали под солнцем, видимо так было раньше в более ковидные времена)
Комплект документов (на двоих):

Анкета – 2 шт.
Копия паспорта – 2 шт.
Копия визы – 2 шт.
Банковская гарантия – 2 шт.
Мед. страховка план А – 2 шт. (2x cover note)
Копия свидетельства о браке – 2 шт. (+ оригинал показать)
Договор длительной аренды – 1 шт. (копия с маркой 2 евро)
Подтверждение дохода – 1 шт.
Выписка с банковского счёта – 1 шт.

Документы у нас приняли, ресипты дали. Сказали, что пластик будет готов через 2 месяца примерно.

В Хелленик в этот же день показали ресипты и блокировку со счёта сняли. Неприятный минус – обещали, что всё будет полноценно работать кроме входящих переводов, которые будут проверять. В результате оказалось, что из-за блокировки нельзя переводить деньги между своими счетами. Перевести можно только в отделении в рабочее время за 2 евро.

Что я не так понимал / делал:
1. При аренде дома нам дали 2 договора, один заверили нотариусом-мухтарисом, а другой для мигрейшен. Оба оригиналы. Я наклеил на второй марки (2 евро) и подумал, что подойдет. Но меня попросили снять копию именно с заверенного и её приняли (без марок, что удивительно, хотя я хотел второй оригинал с марками им тоже отдать). В Пафосе не так страшно забывать копии, т.к. копицентр через дорогу от мигрейшен

2. Взял с собой справку об отсутствии судимости – сказали, что нужна только для рабочей визы (это вообще печаль, потому что в России отдал 18к за "ускорение" и тут на месте перевод двух справок сделали за 50 евро)

3. Думал, что пошлина будет 70 евро с человека, а она 140 евро (перепутал с продлением видимо)

Видел много людей, которые волновались и чуть ли не кричали на женщину в мигрейшен, которую к концу дня видимо уже окончательно доконали и она стала недружелюбной в ответ.
Мы же с ней спокойно вежливо общались и то же самое получали в ответ.
Мораль – не надо срываться на работниках мигрейшен, ничего хорошего из этого не выйдет :)

Все документы делали сами и счёт тоже, но в любом случае большое спасибо @olegcyprus за чат, @millafomina за советы и Olga Kousoulidou за страховку

#кейс #мигрейшен #visitor #ВНЖ
👍
TL
A
M
25
OR
10:54
Deleted account
In reply to this message
Знаю истории апрува и отказа в таких ситуациях.
10:55
In reply to this message
2. Про это пишем постоянно и есть в закрепе.
D
10:56
Deleted account
In reply to this message
У нас такая же ситуация практически, но представитель собственника сходила с нами в water board и там нам сделали "сертификат" (документ с подписью и печатью о том что мы проживаем по адресу)

Этот документ подошёл для банка и для подключения интернета у Primetel
Но внезапно не подошёл для subscription у Cablenet, но им подошёл договор на аренду заверенный
👍
NK
OR
10:56
Deleted account
In reply to this message
3. Пошлины прописаны и на сайте мигрейшена и в чате.
140 первая подача и 70 продление.
10:56
In reply to this message
Ватер Боард Пафос скорее всего.
В Лимасолле другие компании.
A
10:57
Deleted account
In reply to this message
Про пошлину — тоже попались на это. Нас спас неравнодушый человек прямо в мигрейшене, мы ему потом все отдали :) Писал в своем отчете.

Первая подача — 140 евро с человека (70 из которых — за регистрацию ARC)
D
10:58
Deleted account
In reply to this message
Не только я пропустил это в закрепе значит)) Мне так даже спокойнее
(Мы с собой денег взяли с запасом как раз на случай таких моментов)
A
10:59
Deleted account
In reply to this message
Нам 30 евро не хватило - но повезло, нас выручили)
10:59
In reply to this message
с другой стороны, нам сказали, что можно и на следующий день оплатить, так что не было бы трагедией. Правда для номадов нам надо было бы еще раз ехать из Пафоса в Никосию - на бензин больше бы отдали
D
11:00
Deleted account
У меня вопрос к тем у кого есть ресипт визитера и кто пользуется услугами других банков (не Хелленик):

какие сейчас условия у Вас? можно ли переводить деньги между своими счетами? проверяют ли все входящие платежи?
A
11:08
Deleted account
In reply to this message
Отвечу про хелленик — у меня тоже есть контроль входящих, но я тоже пока не показал пластик. Он не сильно досаждает — я скидываю им инвойс, они довольно быстро аппрувят входящий. Может, 1 рабочий день на контроль уходит. В РФ столько же времени занимает валютный контроль, например. Олег так же писал, что вполне нормально, что такой контроль будет и после получения пластика — тут в целом все входящие должны быть чистыми с понятным происхождением.
👍
D
D
11:09
Deleted account
In reply to this message
У нас марки которые клеила нотариус-мухтариус она сама чиркала
Марку которую мы потом приклеили - мы сами

Если я правильно понимаю, то логика в том, чтобы марки потом не отклеивали и не использовали, поэтому их и перечеркивают
👍
K
SS
11:09
Deleted account
Добрый день, может кто-нибудь знает: по ОДНОКРАНОЙ краткосрочной греческой шенгенской визе можно ли из греции перелететь в Испанию? (Я гражданин РФ).
D
11:11
Deleted account
In reply to this message
Да, мне в Хелленике менеджер сказала, что даже после пластика будет тоже самое
Изменить смогут только при получении другого статуса - рабочего или паспорта

Меня только сильно удивило про то, что я деньги между счетами не могу переводить, это неудобно)
Мне лично спокойнее, когда у меня на карте лежат деньги на расходы (не очень большая сумма), а на другом счету лежат основные средства
А теперь я для этого езжу в банк, чтобы обеспечивать себе эту безопасность
MF
11:30
Deleted account
In reply to this message
«На карте» деньги не лежат в любом случае 😉. Деньги на банковском счёте. Дмитрий, теперь с ARC можно и в ВоС счёт открыть, напишите мне, проконсультирую.
A
11:32
Deleted account
In reply to this message
А револют? Не решит задачу?
11:32
In reply to this message
Мульти нужна
N
11:33
Deleted account
In reply to this message
можно, внутри шенгена нет ограничений
SS
11:33
Deleted account
In reply to this message
Это понятно, но может и по однократной можно, я же зону шенгена не покидаю
A
11:34
Deleted account
In reply to this message
И? Границы между странами не существует?
AB
11:34
Deleted account
In reply to this message
можно
👍
SS
D
11:34
Deleted account
In reply to this message
Револют хочет пластик только видеть, ресипт ему не подходит
Это минимум +2 месяца пока
T
11:34
Deleted account
In reply to this message
Имеется в виду «на счету, к которому привязана карта». Понятно, что такой счёт менее безопасный, чем счёт, к которому карта не привязана
👍
E
A
11:34
Deleted account
In reply to this message
Меня не впустили во францию из греции
N
11:37
Deleted account
In reply to this message
и такое тоже может быть, но формально - границ внутри шенгена нет
AB
11:37
Deleted account
In reply to this message
перегибы на местах
A
11:46
Deleted account
Про францию, кстати, много подобных кейсов. Какие-то лютые там пограничники.
AB
11:48
Deleted account
In reply to this message
во Франции полиция любит перекрыть проход и проверить документы у всех пассажиров прилетевшего самолета
A
11:53
Deleted account
Ну…я с русским паспортом и не мульти не рискну никуда и советовать не стану
👍
GT
G
11:57
Deleted account
Привет и добра админам и участникам чата! Подскажите пожалуйста или направьте, где почитать, сам не нашел… На Северный Кипр можно съездить на машине, не будучи ее собственником? Ехать туда надо, а моя не вовремя сломалась. Прокат, я так понимаю, не одобряет такие поездки. Коллега предлагает взять его машину и на ней сгонять
T
12:00
Deleted account
In reply to this message
Да можно , нужно иметь паспорт авто и страховку оформить на границе .
G
12:00
Deleted account
In reply to this message
Спасибо!
VD
12:02
Deleted account
In reply to this message
а у меня глупый вопрос )))
пошлину платить надо прямо в мигрейшене?
не заранее где-то там? прямо на месте при подаче, главное чтобы деньги с собой были?
A
12:02
Deleted account
In reply to this message
Да, после подачи документов и перед сдачей биометрии. Касса прямо там есть
D
12:07
Deleted account
In reply to this message
И картой можно, да?)
A
12:08
Deleted account
In reply to this message
Можно, если речь про карты, которые работают тут
👍
D
K
12:08
Deleted account
In reply to this message
Да
DS
13:38
Deleted account
А кто-то может подсказать можно ли в российском консульстве встать в лист ожидания на получение заграна и во окно №2 и в №3 или только в одно можно?
AE
13:47
Deleted account
Всем привет!
Вопрос назрел.
Значится, пришли мы с женой в банк в среду, со всеми доками (с работы, с миграшки, электрисити) и успешно открыли банк аккаунт. В Хеленике.
Сегодня получили карты.
Я сообщил оператору, что хочу положить на счет 1к баксов. Не вопрос, сказала кассир-оператор. По итогу акк в блоке на проверке. Баксы вернули, так и не закинули.
Окей, поехала супруга. Но с евро, тоже нал. Не вопрос, конечно пополним! И тоже акк в блоке на проверку. Упомянуты были какие-то санккции.
Что это? Как надолго? Как часто будет такое происходить?
Мож кто сталкивалися...
MF
13:47
Deleted account
In reply to this message
А вы с пластиком были?
K
13:47
Deleted account
In reply to this message
Можно в оба.
👍
DS
SK
13:48
Deleted account
In reply to this message
А где вы эту 1к взяли?
DS
13:50
Deleted account
А если я стою в листе ожидания в консульстве, надо ли мне "ловить" новые слоты на следующий месяц или меня добавят на новые слоты автоматически?
AE
13:50
Deleted account
In reply to this message
были с ресиптом, спросили Alien's сертификат на каком-то этапе регистрации. Тоже предъявили, желтый такой. Но в электронном виде
13:50
In reply to this message
да с собой привезли когда-то давно. Все в рамках разрешенного к ввозу типа
K
13:52
Deleted account
In reply to this message
Я пыталась ловить последние 2 недели, все время все красное. Сегодня прилетел слот на август из листа ожидания. Судя по тому, что ещё вчера запись на август была недоступна, все новые слоты распределились по тем, кто стоял в очереди.
👍
Y
AE
13:52
Deleted account
In reply to this message
причем когда были в банке на этапе открытия, спецом уточнили, что вот, типа, есть пара тройка тысяч долларов - на акк можно будет кинуть? Сказала, что да, не вопрос. Сумма не такая и большая как бы
SK
13:52
Deleted account
In reply to this message
Ну и покажите им всю цепочку: налоговая декларация - выписка где видно снятие со счета - декларация на ввоз
DS
13:52
Deleted account
In reply to this message
Хорошо, спасибо!
Несколько дней стоял во второе окно и думал, что нельзя встать еще и в следующее, сейчас встал, надеюсь, что будет быстрее
MF
13:53
Deleted account
In reply to this message
Предположу что дело в отсутствии пластика.
У меня такая же история с Хеллеником - не дали положить ни нал задекларированный, ни перевод из РФ сделать, ни даже деньги по контракту из иностранной компании получить. Менеджер сказала "а вдруг вам не дадут ВНЖ? Вот пластик получите - тогда и приходите, а пока попробуйте Револют"
AE
13:54
Deleted account
In reply to this message
а есть смысл заранее показать им не на тысячу, а на 5 (условно), что было снятие тогда то, с наших счетов?
13:55
In reply to this message
очень сильно похоже на реальность. Ну чтож, ждем пластик тогда..
И, если правильно понимаю, то и просто перевод от физика стал бы причиной блока?
А зп то норм придет на карту? Это типа и для зп проекта аккаунт, как считаете?
VP
13:55
Deleted account
In reply to this message
Подобного рода операции для дорогих россиян и их счетов должен аппрувить ваш кредит офицер. Он сидит в Никосии, скорее всего. Теоретически все решаемо удалённо,но надо замотивировать вашего менеджера на месте к тому стукнуться и получить аппрув.

Мне надо было закинуть немного кэша на вновь открытый счёт, чтобы банк на ребенка гарантию выпустил - та же история была. Решилось через пятнадцать минут пинков по ленящемуся менеджеру в локальном отделении, и кэш спокойно зачли на счёт.

Пластик тут ни при чем, декларацию тоже никто не спрашивал (вносил, правда, евро).
SK
13:55
Deleted account
In reply to this message
Ну да. Для моего менеджера главное декларация из аэропорта. Она на ней ставит отметки сколько кэша положено на счет
AE
13:56
Deleted account
А декларация - если сумма ниже декларируемой ввозилась?
MF
13:56
Deleted account
In reply to this message
ЗП нам с женой прилетело без проблем и буквально за 1,5 дня с момента отправления, да. Более того, я через банкомат себе на счет порциями по 150-250 евро закидывал около 1200 - вопросов не было никаких.
OR
13:57
Deleted account
In reply to this message
Декларацию можно оформить на любую сумму
👍
D
13:58
Почти все кейсы в банках индивидуальные.
Просто имейте это в ввиду.
AE
14:00
Deleted account
In reply to this message
понял. Спасибо. Тогда просто чего то ждем!
И если кто знает, сколько примерно будет идти такая проверка - расскажите плз.
DN
14:02
Deleted account
In reply to this message
Я тут 6 лет живу, и после 24 февраля все крупные транзакции в Хелленике попадают на комплаенс, 2-3 дня. Сказали что внутренняя политика банка в отношении россиян после 24 февраля. Поэтому только Револют.
AE
14:04
Deleted account
In reply to this message
Большое Вам спасибо за помощь!
K
14:05
Deleted account
In reply to this message
Крупность от какой суммы начинается?
NG
14:05
Deleted account
In reply to this message
Надо брать, но я делала в ателье фото для дочки, 3,5 года
DN
14:06
Deleted account
In reply to this message
Не знаю, у меня самый маленький перевод, который проверяли - 2.500 евро
NG
14:06
Deleted account
In reply to this message
Револют без пластика не откроют
👍
AS
МD
14:18
Deleted account
Похоже, собираются разрешить статус ИПшника для мигрантов? https://evropakipr.com/pravila/mvd-kipra-razrabotalo-chetyre-vida-immigracionnyh-razresheniy-dlya-inostrancev
👍
Н
YA
OV
4
ИП
14:18
Deleted account
всем привет.
А это получается, что теперь можно тут быть самозанятым? https://dom.com.cy/live/digest/the-council-of-ministers-of-cyprus-has-decided-to-change-the-criteria-for-issuing-immigration-permit/
кто-то видил детали?
AM
14:19
Deleted account
In reply to this message
Да, на днях пытался открыть в революте подавая arc, отказали
M
14:22
Deleted account
Кто-нибудь пробовал открывать bunq после начала войны, хватает ли для открытия счета yellow sli[ / pink slip?
👍
S
E
14:23
Deleted account
In reply to this message
мне просто с паспортом открыли
👍
M
14:24
потом в течении 3 месяцев, что ли, верификация нужна - что ты тут живешь
M
14:24
Deleted account
In reply to this message
Так только передали в парламент. Примут - будет текст закона, там и почитаем.
👍
S
ИП
M
14:24
Deleted account
In reply to this message
а что им нужно, utility bill / ARC хватит?
E
14:25
Deleted account
In reply to this message
еще не высылал, не знаю :)
14:26
вероятно ВНЖ + utility bill
JL
14:27
Deleted account
In reply to this message
Самозанятый платит один из самых высоких налогов в ЕС.
Если больше 60К в год заработок - то 35%.
Поправьте, если я не прав? 😬
AE
14:27
Deleted account
Ребят, и еще вопрос, Хеленик вообще выдает эмбасированные карты? или только рисованый текст имени и номера?
Д
14:31
Deleted account
In reply to this message
~23% + прогресивный подоходный
A
14:37
Deleted account
Подскажите, если я получаю деньги от американской компании через Solar Staff, прокатит ли это как доход из-за рубежа для Digital Nomad? Дело в том, что Solar Staff зарегистрированы на Кипре, не воспримут ли это как доход, полученный на Кипре?
OR
14:38
Deleted account
In reply to this message
Можете прямо у СоларСтаф спросить.
Там хорошие спецы внутри
AP
14:39
Deleted account
Fitin
OR
15:14
Deleted account
In reply to this message
S
15:14
Deleted account
In reply to this message
Этот статус и сейчас есть. Виза В.

На Ф непонятно - описаны критерии на фаст-трек, а обычной нет.
OR
15:16
Deleted account
In reply to this message
Пока вот вообще не понятно, что это за законопроект и что меняется.
👍
Y
S
AO
15:26
Deleted account
Подскажите где посмотреть список документов для подачи на пермит в категории «сотрудники компаний с иностранным участием и члены их семей»
­
15:26
Deleted account
In reply to this message
Очень не понятно, получается кто в арендованном живет?
OR
15:29
Deleted account
In reply to this message
На сайте мигрейшен.
Если что, ссылка есть в закрепе, но это и так понятно было )
AO
15:31
Deleted account
На сайте и в закрепе есть только сотрудники международных компаний, это та же самая категория? Или мне нужны документы для воссоединения семьи лиц третьих стран? Так как я собираюсь подавать документы на своего ребёнка, а я уже имею пермит в категории «сотрудники компаний с иностранным участием»
A
16:01
Deleted account
In reply to this message
А не нашлось ли подтверждения, что на Кипре поддерживают продление российских водительских прав на 3 года?

Или — меняет ли российское посольство закончившиеся права на новые?

Или — если права кончаются в июле 2022, а 6 месяцев на острове в сентябре 2022, то обменяют ли просроченные, но «продленные» российские права на киприотские?
OR
16:10
Deleted account
In reply to this message
Поиск в чате даст вам несколько ответов на этот вопрос.
👍
IG
RK
16:18
Deleted account
In reply to this message
Спасибо!

Т.е. к каждому платежу должен быть договор подписанный + инвойс?
16:20
У меня тут контракт есть, но в рамках него нужно выплачивать физическим лицам за проделанную работу (физики из Латинской Америки)

Т.е. я принимаю средства на PP и оплачиваю инвойсы, выставленные тоже через PP физическим лицом

Возможно глупые вопросы, но тяжело разобраться в легальной составляющей данного вопроса в рамках Кипра)
D
16:20
Deleted account
In reply to this message
Достаточно инвойса (можно из пейпала). Договора вообще не обязательны, кроме некоторых случаев.
Д
16:21
Deleted account
In reply to this message
Инвойс вход + кредитный инвойс от вас на выход если нет с их стороны, но лучше это согласовать с вашей бухгалтерией
RK
16:25
Deleted account
In reply to this message
Спасибо!
AL
16:41
Deleted account
In reply to this message
спасибо! да, взяли и их там на месте сфотографировали
ЮБ
16:48
Deleted account
Подскажите, пожалуйста, ориентировочную сумму затрат на получение визитерского pink slip - вместе с банковской гарантией, всякими госпошлинами, медкомиссией, услугами в банке по открытию счета и прочим. Итого примерно сколько выходит?
Без учета прямых расходов на аренду жилья, которые у каждого свои, и переведенного 10 тыс. финобеспечения на счет в банке..
Спасибо! Если кто-то уже раньше считал, буду рада ссылке на пост
Д
16:49
Deleted account
In reply to this message
Вы бы хоть тип пинкслип указали.
Хотя грубо 1000 евро первый год.
👍
OR
16:50
Deleted account
In reply to this message
получение визитерского pink slip
Д
16:51
Deleted account
In reply to this message
Был слеп. Виноват. Пятница. Ответ всё равно правильный.
🔥
OR
ЮБ
16:52
Deleted account
Спасибо большое! Приятная сумма против примерно 5 тыс., которые хочет юрист, предлагающий помощь и сопровождение в этом процессе
😱
ER
Y
DP
7
🤯
1
OR
16:52
Deleted account
Д
16:53
Deleted account
In reply to this message
Я тоже могу помочь за 5к :)
МD
16:53
Deleted account
In reply to this message
Вы, пожалуйста, его дергайте побольше, чтобы он там нервничал, крутился, но подавайте все сами)
RK
16:54
Deleted account
In reply to this message
Спасибо, полезная информация!

И раз зашел вопрос по поводу бухгалтера:

как более оперативно и надежно решаются вопросы: с помощью бухгалтерской компании или реально взять бухгалтера на парт тайм?

Пока операционных вопросов не очень много планируется, пару контрактов в неделю + рекурентные платежи с сайта
Д
16:55
Deleted account
In reply to this message
А самое интересное, что бесплатно прочитав / изучив закреп который собрал @olegcyprus вы тоже можете помочь кому-то за 5к, уровень знаний будет позволять, а изучив живые отзывы в группе сильно превышать.
👍
K
16:57
In reply to this message
Бухгалтер на Кипре строго с лицензией, парттайм практически не бывает - скорее аутсорс.
Бухгалтер нужен в комплекте с аудитором. С этого надо начать. Мало бумаг или много - это главное.
👍
ЕБ
SG
16:58
Deleted account
Добрый день! Есть ли возмодность открыть юрлицо (на Кипре, в ОАЭ или в какой-то другой стране) и трудоустроить туда сотрудников, работающих удаленно в других странах, без релокации. Возможно ли будет сделать им налоговое резиденство с получением сертификата налогового резидента? И на жить 183 дней в этой стране. Заранее спасибо!
ЮБ
16:58
Deleted account
In reply to this message
Несомненно. Думаю уже бОльшая часть людей в этом чате могут оказывать такие услуги 😆
За закреп - бесконечная благодарность в адрес @olegcyprus.
👍
VV
ЕБ
O
6
Д
17:00
Deleted account
In reply to this message
Да. Нет.
SG
17:00
Deleted account
In reply to this message
Спасибо!
RK
17:15
Deleted account
In reply to this message
Спасибо!
Д
17:18
Deleted account
In reply to this message
Если уж совсем точно НЕТ, можно сделать ДА, но ДОРОГО. Причём постоянно дорого, а не временно.
https://t.me/cylaw/99691
👍
ЕБ
SG
MP
17:27
Deleted account
Всем привет!
У кого-то была ситуация, что отказали в кипрской визе и получали визу Болгарии, чтобы въехать на Кипр?
С Болгарской визой нормально получилось въехать на Кипр?
17:27
Именно после отказа в Кипрской
Д
17:28
Deleted account
In reply to this message
Да.
Да.
@Captaindashuk
OR
17:31
Deleted account
In reply to this message
Десятки успешных кейсов и ни одного не успешного.
KB
17:40
Deleted account
Добрый день. Кто может подсказать, как записаться на подачу документов на шенгенскую визу в посольство Финляндии, если на сайте постоянно "No slots available for this Visa Category"?
Может есть агентства или коммерческие визовые центры, через которые можно подать документы на шенген?
a
17:43
Deleted account
День добрый, подскажите, reduced VAT при покупке первой недвижимости все еще по старым лимитам (5% на первые 200м, до 275м) или уже по новым (5% на первые 140м, до 200м), можт у кого был недавний опыт получения апрува?
👍
ДК
Д
17:49
Deleted account
In reply to this message
Нету. Звоните / пишите в консульство.
OR
17:50
Deleted account
In reply to this message
Зачем это тут?
Пожалуйста, читайте информацию в закрепе на канале @cycovid19
17:51
In reply to this message
Дмитрий, ау?
17:51
Deleted account
In reply to this message
delete
MP
17:53
Deleted account
In reply to this message
Большое спасибо!
IS
17:56
Deleted account
In reply to this message
Сколько?!?!
K
18:00
Deleted account
In reply to this message
Как-то очень много 😬Самая высокая 2000 была из личного опыта, с открытием счёта
DN
18:21
Deleted account
In reply to this message
140 же пока обсуждают, еще даже законопроекта не было?
👍
Α
SS
18:26
Deleted account
In reply to this message
Я дважды подавал там, за месяц всегда слоты были. У меня есть запись на 20 июня и наверное буду ее отменять. Могу написать когда буду делать отмену, может успеете перехватить
S
18:30
Deleted account
In reply to this message
ловить слоты, иногда кто-то отказывается, и появляется свободный. сам поймал в конце апреля на 20.05
a
18:34
Deleted account
In reply to this message
Мне намекает лоер что ничего не мешает не одобрять или морозить заявки на reduced vat сверх предлагаемого лимита уже сейчас
L
18:50
Deleted account
Скажит, пожалуйста, к кому-то приходили на дом служащие по переписи населения?
👍
AA
OR
18:50
Deleted account
In reply to this message
Да
18:50
В общем чате были обсуждения.
L
18:51
Deleted account
Спасибо
KB
19:23
Deleted account
In reply to this message
Сообщите, если не сложно!
E
19:23
Deleted account
Доброго дня. А если я нигде не работаю, я могу податься на визитерскую визу имея только контракт аренды на год и 10к€? А то прочитала про кучу документов типа 2ндфл и испугалась.
Д
19:26
Deleted account
In reply to this message
Можно. Главное деньги на вашем счету на Кипре из-за границы.
👍
E
OR
19:29
Deleted account
In reply to this message
"не читайте с утра советских газет" (с)
👏
AM
E
19:31
Deleted account
In reply to this message
Так это ж поиск по чату))) а у меня из документов только усы, лапы и хвост))) ну и рабочая виза бойфренда, с оформлением которой я сейчас активно разбираюсь)))
OK
19:37
Deleted account
Привет всем! Подскажите, как быстро получить шенген в любую страну? Смотрю, что аппойнтменты на 2 месяца вперед
Может, есть вариант по живой очереди?
M
19:39
Deleted account
In reply to this message
Живая очередь у Испанцев. Остальные по записи, нужно планировать заранее.
Д
19:40
Deleted account
In reply to this message
OR
19:45
Deleted account
In reply to this message
Всё в закрепе. Специально собрано и агрегированно.
E
S
19:55
Deleted account
Всем привет, хотел бы узнать получал ли кто-нибудь шенгенскую визу на Кипре?
если да, то через какое посольство и сколько пришлось ждать прежде, чем нашли свободный день на запись?
ER
19:55
Deleted account
In reply to this message
Кажется об этом буквально предыдущее сообщение
👍
DP
MM
OM
4
S
19:56
Deleted account
In reply to this message
спасибо))
хотелос бы узнать есть ли еще получившие и через какое посольство
A
19:56
Deleted account
А почему тут не распространен кейс получения шенгена на родине? Типа, зная что с вероятностью 95% дадут визу под даты поездки, люди ждут по несколько месяцев очередь в посольство, когда как, в моем случае в Москве, вполне себе дают мульти на несколько лет... Просто, потому что лететь надо в Россию и там какое то время быть, или есть какие то другие факторы, которые я, как новенький тут, не догоняю?
A
19:58
Deleted account
Ну как бэ да. Сейчас в РФ слетать и обратно - не самый простой атракцион.
🎉
A
DP
E
L
20:01
Deleted account
In reply to this message
очень дорого лететь в РФ (особенно на семью), не понятно, сможете ли выехать обратно, сколько времени займет поездка (не отпуск же брать на это), не понятно дадут ли шенген там.
MS
20:03
Deleted account
с текущими ценами на билеты - дешевле пробовать агентства, которые делают шенген без присутствия, отправлять паспорт в РФ просто, вот хочу так в июне попробовать
👍
DP
A
20:05
Deleted account
In reply to this message
А когда есть заветный пластик, загранник тут не нужен?
SH
20:05
Deleted account
In reply to this message
Отправить действующий паспорт куда-то, находясь за рубежом и с неясной перспективой его отправки назад - звучит как выстрел в ногу.
👍
DP
O
D
20:05
Deleted account
In reply to this message
Оформляйте дополнительный загран)
Можно тут, в посольстве
MS
20:06
Deleted account
In reply to this message
почему с неясной? ну и отправить паспорт это безопаснее, чем лично лететь в РФ ))
SH
20:07
Deleted account
In reply to this message
Сроки непредсказуемые) поэтому очередь в посольство - надёжное решение.
R
20:15
Deleted account
ребята всем привет! Как проверить запись онлайн в эмигрешен, это возможно?
AS
20:26
Deleted account
In reply to this message
Что вы хотите проверить?
R
20:27
Deleted account
In reply to this message
Проверить в онлайн режиме записан ли я в эмигрейшен
S
20:35
Deleted account
Подскажите пожалуйста, оплачивал electricity bill через приложение Hellenic bank , там было предупреждение, что оплата займет несколько дней, не оплачивайте повторно, в итоге прошла неделя, но в операциях в приложении не вижу оплаты за электричество, как можно узнать оплатил или нет?
jccsmart
AS
20:37
Deleted account
In reply to this message
У вас в письме от simplybook есть две ссылки: одна на отмену, вторая на просмотр события. Зайдите и посмотрите по второй. Если увидите страницу с бронью - все хорошо
👍
R
20:44
А никто не в курсе, что с crmd? Слотов новых с позавчера не было ни в Пафосе ни в Лимассоле.
HL
20:53
Deleted account
In reply to this message
20:54
Похоже у них слетела оплата за сервис 🤣🤣🤣
AS
21:04
Deleted account
In reply to this message
Нет, это нормальная страница очереди. Очень большая нагрузка. Но слотов не было. Либо кто-то очень быстро разбирает
A
21:14
Deleted account
Добрый день! Подскажите, пожалуйста, по заполнению MVIS3: если я первично подаюсь на визиторскую визу, будучи на Кипре, мне нужно выбирать поле Issue of a Temporary Residence Permit или Issue of a Temporary Residence Permit and Registration? Поиском по чату нашла только одно сообщение, но там вопрос несколько иначе стоял. Не понимаю, что имеется ввиду под Registration
D
21:15
Deleted account
In reply to this message
Возможно, ARC?
Желая бумажка alien registration certificate
👍
?
A
21:17
Deleted account
In reply to this message
Может быть. А она в обязательном порядке выдается или опционально?
D
21:18
Deleted account
In reply to this message
Обязательно. В первый раз за него +70 евро доплатите.
A
21:18
Deleted account
Спасибо!!!
D
21:19
Deleted account
Это что-то вроде СНИЛС, ваш главный номер, который никогда не меняется, в отличие от номера паспорта и т.д.
N
21:19
Deleted account
In reply to this message
можно ничего не выбирать - тогда вам принимающий офицер сам на месте всё отметит
A
21:22
Deleted account
In reply to this message
Спасибо!
R
21:28
Deleted account
In reply to this message
появилось 3 новых слота на визетер)
21:32
In reply to this message
для рабочей возможно, но на Visitors 3 окна новых
SH
21:41
Deleted account
In reply to this message
Но это август...
👏
OR
h
21:46
Deleted account
In reply to this message
Год назад один добрый человек из cyHelpers озвучил стоимость своего труда в 10к на семью из 4 человек) без учета расходов на страховки, переводы, заверения и пошлины. Так что верхнего предела нет
🤯
DP
K
OR
21:50
Deleted account
In reply to this message
😁
DP
MM
4
👍
L
SS
21:51
Deleted account
Для информации, справка о несудимости (5 регионов проживания) госуслуги сделали за 5 рабочих дней
OK
22:10
Deleted account
In reply to this message
Спасибо! А дают азовую или годовую? Ранее была головая национальная польская виза
D
22:13
Deleted account
In reply to this message
Сейчас они россиянам дают только разовую, смотрите отзывы поиском
OK
22:28
Deleted account
In reply to this message
А Беларусам? Спасибо. Поищу
🤔
D
Μ
22:53
Deleted account
Всем привет! Скажите, можно ли сейчас как то легализоваться украинке , которая тут на Кипре давно без документов?
SK
22:55
Deleted account
In reply to this message
Замуж как вариант ))
(Шучу)
Μ
22:55
Deleted account
In reply to this message
Все равно спросят же как тут оказалась))))
B
23:11
Deleted account
In reply to this message
Извините, очень интересно а как можно въехать без документов
OR
23:15
Deleted account
In reply to this message
Пожалуйста, посмотрите информацию на сайте ukr.cy
👍
Μ
ES
23:39
Deleted account
Всем привет! Замена визитерской визы на рабочую возможна только при условии выезда?
OR
23:39
Deleted account
In reply to this message
Нет
👍
ET
ES
ES
23:41
Deleted account
У меня есть appointment в Лимассоле для third countries nationals - подойдёт для рабочей визы?
OR
23:41
Deleted account
In reply to this message
Нет
👍
ES
28 May 2022
R
02:10
Deleted account
подскажите пож-ста, где можно скачать анкету для иммигрэйшен для подачи на визитерскую визу?
S
03:12
Deleted account
Доброй ночи!
Если кто делал в последнее время апостиль свидетельств о рождении и о браке РБ в Минске, поделитесь кейсами. Мне агентства называют сроки ноябрь-декабрь или вообще отказываются делать.
При этом апостиль диплома РБ делают без проблем.

И можно ли жене для подачи на визиторский внж к моему рабочему заменить апостиль самого свидетельства о браке на апостиль нотармального заверенного перевода?
A
03:48
Deleted account
In reply to this message
👍
?
R
D
07:20
Deleted account
Кстати, на этой странице есть файлик Assumption of Responsibility for Hosting.pdf, (если кому нужно). Похоже, что он устаревший - я видел что людям давали обновлённый вариант, который на сайте ещё не успели выложить.
UR
08:20
Deleted account
In reply to this message
Апостиль диплома делается в МинОбр, там очереди нет. На остальные документы апостиль проставляется в МИД, одно место на всю страну и очереди соответствующие. Нужно приходить к МИДу и записываться в журнал на подачу документов.
Д
08:48
Deleted account
@prisedskiy_valeriy нет ещё никаких новинок, это журналисты хайпануть решили.
M
08:50
Deleted account
Подскажите, плиз, если я получаю ltrp я все ещё считаюсь квотируемым сотрудником или уже нет?
Д
08:54
Deleted account
In reply to this message
Нет. Свободный выбор работодателя.
👍
M
N
DV
09:01
Deleted account
Если у кого-то такая же проблема с юнистрим. Напишите мне в личку. Я написала жалобу в ЦБ, нужно им заявление на почту отправить.
09:02
https://www.centralbank.cy/en/announcements/report-of-an-alleged-infringement-06-10-2021 короче, если кто-то хочет, то может тоже отправить заявление. Нужно заполнить, подписать, отсканировать и отправить на имейл
N
09:07
Deleted account
In reply to this message
причём и супруги по LTRP - тоже свободный выбор работодателя и даже self-employed
👍
IK
OR
M
Д
09:07
Deleted account
In reply to this message
Вы конечно молодец, но это скорее приведёт к запрету переводов из РФ чем к быстрому получению на Кипре.
👍
ЮУ
G
Μ
09:10
Deleted account
In reply to this message
Подозреваю что просто сроки все уже вышли
DV
09:11
Deleted account
In reply to this message
Это компания payment institution, которая получает лицензию у ЦБ и ЦБ их регулирует. По факту у компании нет кэша, чтобы обеспечить такой поток клиентов, они либо должны были уведомить юнистрим, что неспособны обработать такое количество переводов либо иметь достаточное количество средств. Не вижу связи с запретом переводов, так как это решается уже на уровне ЕС. Поправьте меня, если я не права.
09:12
В любом случае, это лучше, чем просто сидеть и ждать от них звонка, когда у них чудом появится в кассах такое количество наличных, чтобы выдать переводы по 1,5-3 тыс евро
Д
09:14
Deleted account
In reply to this message
Вы превлекаете внимание к тому что это ещё не запретили. Не переводите много, переводите кусками. Подружитесь с касиром.
Почитайте terms при переводе...
Конечно вы правы, но лично моё мнение что в целом можете сделать хуже.
Нн всегда правильно = хорошо.
👍
G
GT
Y
5
DV
09:16
Deleted account
In reply to this message
Я все же предпочитаю воспользоваться возможностью рабочего законодательства в стране :) Но спасибо за Ваше мнение.
👍
Д
Ю
09:30
Deleted account
In reply to this message
Общались с работником Smart pay в Лимассоле. Она подтвердила, что входящих в их офис денег гораздо меньше, чем отправленных из РФ. Это данность. Посоветовала переводить небольшими суммами. И да, есть очередь на получение. А чем поможет в этом случае жалоба в кипрский ЦБ? Вам правильно ответили: приведёт к усугублению ситуации как минимум.
B
09:31
Deleted account
In reply to this message
Вы правы, когда мос биржа накосячила с обслуживаем производных финансовых инструментов, народ ломанулся подавать на неё в суд и писать в цб.
Результатом поиска справедливости стал запрет/ограничение с помощью анкет «я согласен со всем чтобы не случилось» на использование этих инструментов.
Тогда на форуме люди тоже писали, что любые массовые общения приведут только к запрету
👍
Ю
🤯
Д
OR
09:47
Deleted account
In reply to this message
Агенты вообще не имеют никакого отношения к рабочей визе.
Вам надо взаимодействовать с вашим работодателем.
DK
09:52
Deleted account
Подскажите, как с переводами денег с банков Кипра в Российские? Если не под санкциями, то со свифт переводами все хорошо?
MP
09:55
Deleted account
Подскажите, пожалуйста, для внж нужна справка об отсутствии судимости обычная или с апостилем?
👍
Г
OR
09:55
Deleted account
In reply to this message
Для какого ВНЖ? 🤦
09:55
In reply to this message
Вся информация есть в закрепе этого чата.
Д
09:55
Deleted account
In reply to this message
Ничего хорошего сейчас нет в принципе. Всё индивидуально. Физик физику +/- нормально.
MP
09:56
Deleted account
In reply to this message
Вид на жительство
OR
09:56
Deleted account
In reply to this message
Для какого вида на жительство? 🤦
AS
09:56
Deleted account
In reply to this message
«Какого конкретно типа внж»
OR
09:56
Deleted account
In reply to this message
Пожалуйста, прочитайте информацию в закрепе этого чата.
MP
09:56
Deleted account
Спасибо, я нашла ответ в закрепе
👍
OR
🔥
AS
AO
10:29
Deleted account
Здравствуйте, подскажите, пожалуйста:
1. Может ли ребёнок пройти медицинское обследование (кровь и манту) в России и перевести эти документы на английский язык? (Для внж)
2. Где получить Certificate tax clearance?
3. Где можно получить Certificate of social insurance?
OR
10:44
Deleted account
In reply to this message
Для чего вам 2 и 3?
1. Может там, но потом надо будет и тут.
AO
10:46
Deleted account
In reply to this message
То есть медкомиссия в России не котируется здесь, если она переведена на английский?
10:46
In reply to this message
2,3 есть в списке необходимых документов для воссоединения семьи по рабочей визе
VK
10:46
Deleted account
не нашел в закрепе и чате: зависит ли скорость выдачи пластика (переход от "..approved" к "..valid" в 1199) от типа внж? что-то типа "номадов сейчас мало, поэтому им делают пластик быстрее"
OR
10:47
Deleted account
In reply to this message
Зависит.
Поиском по чату много ответов.
10:47
In reply to this message
И в закрепе есть, может не увидели
VK
10:48
Deleted account
In reply to this message
это видел, спасибо. мне более интересны номады, а по ним информации очень мало.
OR
10:48
Deleted account
In reply to this message
AO
10:49
Deleted account
Вот тут написано, что можно медкомиссию из другой страны
A
10:52
Deleted account
In reply to this message
На кипре апостиль вроде не нужен. У меня юрист принимала доки без апостиля.
VK
10:52
Deleted account
In reply to this message
кстати, это не то. Мой вопрос про время между п.4 и п.5, а эта цитата про п.2 - п.3. Я понимаю, что все задают повторяющиеся вопросы, но иногда могут попасться и новые.
N
10:53
Deleted account
In reply to this message
ещё как нужен, но есть исключения, например, для документов из РФ
A
10:53
Deleted account
In reply to this message
Для документов из РФ. Верно
N
10:54
Deleted account
In reply to this message
но ведь не все тут из РФ
👍
S
SH
10:55
Deleted account
In reply to this message
Там про РБ спрашивали.
👍
S
N
10:55
Deleted account
In reply to this message
у нас прокатило поставить апостиль на копию документа у обычного нотариуса
👍
S
S
OR
11:02
Deleted account
In reply to this message
Агенты не имеют отношения к работе мигрейшен
11:03
In reply to this message
На ваш вопросы были ответы в чате.
Я не хочу, не могу, не вижу смысла - заносить в закреп вообще всё всё всё.
11:05
In reply to this message
Срок печати пластика после полного одобрения дела практически не зависит от типа визы.
Тем более, что вы не можете на это повлиять.
Тем более, что у вас по сути и нет выбора.

Читайте, пожалуйста, чат. Поиск работает.
VS
11:06
Deleted account
In reply to this message
2. Налоговая, на главпочте
3. Центр обслуживания населения, например около Старого Порта
OR
11:08
Deleted account
In reply to this message
Так если человек не работал например на Кипре, то это ему никак не поможет.
Мы всё ещё не знаем, какой тип визы нужен.
VS
11:11
Deleted account
In reply to this message
Это да, но человек решил поиграть в этот квест самостоятельно, не спрашивая совета, не читая закрепа, не пользуясь поиском. Думаю надо помочь ему в походе по данным адресам :) +32 за окном - время запаха горячего асфальта.
AO
11:11
Deleted account
Я работаю на Кипре с апреля, то есть скорее всего tax clearance мне не нужно
VK
11:12
Deleted account
In reply to this message
Спасибо, Олег, вы очень помогаете и этот чат реальная находка, я не хотел показаться назойливым. Выбора нет, я согласен, но вопрос - не пустое любопытство, т.к. от этого знания зависит, пойду ли я открывать счет в понедельник с ресиптом, рекомендательными письмами и тд, надеясь на "повезет-не повезет" (как много раз писалось в чате), или просто подожду пластик и приду уже с ним. В общем, мне важно понимать ETA открытия счета.
OR
11:12
Deleted account
In reply to this message
А в итоге человек подумает, что ты добрый раз помог, а я злой, если заставляю думать и задаю вопросы 😁😁😁
AO
11:12
Deleted account
И ещё вопрос, как можно найти мухтариуса в Ипсонасе (Лимассол), может есть у кого адрес/телефон?
Д
11:12
Deleted account
In reply to this message
А кому вы собрались делать медкомиссию в РФ?
VS
11:12
Deleted account
In reply to this message
Уже ближе. Да, он не нужен, он выдаётся за отчетный прошедший год.
AO
11:13
Deleted account
In reply to this message
Тип визы работники компаний с иностранным участием и члены их семей. Я уже имею внж в данной категории, собираюсь подавать на своего ребёнка
OR
11:13
Deleted account
In reply to this message
Именно поэтому, я вас отправил в чат поиском.
Я писал недавно про проблему с пластиком.
Я не хочу ещё раз писать это только потому, что вам лень запустить поиск.
👍
VK
AO
11:14
Deleted account
In reply to this message
Ребёнку 8 лет, поняла уже, что надо на Кипре делать
👍
Д
OR
11:14
Deleted account
In reply to this message
Анализы на Кипре.
Налоговая декларация вам не нужна пока
Сошиал иншуранс попросите у работодателя сделать. Там быстро.
AO
11:14
Deleted account
In reply to this message
Спасибо большое!
OR
11:15
Deleted account
In reply to this message
Быстрее всего спросить у вашего лендлорда
👍
G
VS
11:31
Deleted account
In reply to this message
Побуду хорошим. Вот по этому телефону надо записаться на получение справки из соцстраха, получитьна следующий или через день
👍
OR
OR
11:35
Deleted account
In reply to this message
Проще попросить работодателя, все равно ребёнок ещё в эрэф.
👍
VS
AO
12:00
Deleted account
In reply to this message
Спасибо огромное!
12:01
Засыплю сегодня вопросами, хочу сразу всё выяснить. А медицинскую страховку на ребёнка можно сделать в каком нибудь Альфа страховании с покрытием Кипра на год или обязательно в европейских стразовых делать?
OR
12:04
Deleted account
In reply to this message
Какая цель?
Д
12:04
Deleted account
In reply to this message
Обязательно миграционную для Кипра, это не туристическая.
Обычно на Кипре делают.
AO
12:04
Deleted account
In reply to this message
Ее в каком то определенной стразовой нужно делать? Не встречала категории страховок миграционные
12:05
In reply to this message
Цель для подачи документов на внж
Д
12:05
Deleted account
In reply to this message
А где вы смотрели?
Вот гугл встречал, поиск в группе тоже.
OR
12:05
Deleted account
In reply to this message
Тогда только на Кипре.
Десятки страховых.
Поиск в гугле и в чате вам в помощь.
AO
12:06
Deleted account
Поняла, спасибо
G
12:48
Deleted account
In reply to this message
В почтовый ящик письмо бросили. Типа, давай иди к нам сам. Проигнорировал.
W
13:20
Deleted account
Добрый день
А можно ли приехать на Кипр по свежеполученной финской визе? По ней ещё никуда не ездил
T
13:26
Deleted account
In reply to this message
Можно
W
13:27
Deleted account
In reply to this message
А не надо сначала получать отметку въезда в любую шенгенскую страну?
T
13:28
Deleted account
In reply to this message
Нет, Кипр пускает без проблем. Я сам въехал по свежей финской визе
W
13:29
Deleted account
In reply to this message
Благодарю. А летели не через Афины?
T
13:30
Deleted account
In reply to this message
Чартер из Еревана
👍
W
N
13:32
Deleted account
In reply to this message
Главное чтобы финны не обиделись
BO
13:33
Deleted account
In reply to this message
приходила девушка, все данные выспросила (ФИО , Паспорт, род занятий и пр.)... записала себе в блокнотик и ушла... к друзьям тоже приходили, но они ничего не стали отвечать
W
13:33
Deleted account
In reply to this message
Когда будут пускать я сразу поеду)
👍
VS
S
13:40
Deleted account
In reply to this message
Скажите пожалуйста а где финскую визу получали и как? И насколько дали?
W
13:40
Deleted account
In reply to this message
в визовом центре спб. еще не получил на руки
S
13:42
Deleted account
In reply to this message
На Сколько дали? Билеты под неё покупали? И отели оплачивали? Или Питеру всё так же просто дают финские визы
W
13:43
Deleted account
In reply to this message
на сколько дали еще не знаю, скорее на 2года. Билеты не покупал. Фины дают нормально
S
14:24
Deleted account
Всех горячо приветствую!!! :)
14:25
Вопрос :) можно ли в Греции открыть банковский счёт для краудфандинга по визе Кипра?
H
14:26
Deleted account
Здравствуйте! Может не по теме или уже было, прошу простить) Возможно ли прилететь на Кипр, гражданину РФ, по шенгенской визе Франции, без предварительного ее посещения? Спасибо)
Д
14:26
Deleted account
In reply to this message
В Грецию по визе Кипра даже не попасть.
S
14:27
Deleted account
это конечно странно, но возможно некоторые Греческие банки позволяют открывать в них счета, но с какими-нибудь ограничениями
Д
14:27
Deleted account
In reply to this message
Да. Читайте в закрепе правила как именно.
👍
A
H
14:27
Deleted account
In reply to this message
Спасибо)
Д
14:29
Deleted account
In reply to this message
Кипр это не Греция. В ЕС не резидентом счета "просто так" практически не открывают.
DV
14:42
Deleted account
In reply to this message
Не вижу связи между тем, что компания не может выплатить переводы, потому что у нее недостаточное количество средств на это, и запретом переводов. Переводы, несколько мне известно, никто не запрещал, а компании денежных переводов типа Короны или Paysend приостановили работу с Россией, возможно, потому что платёжные системы Mastercard и Visa не работают 🤷‍♀️
OR
14:52
Deleted account
👍
DP
DV
LN
14:59
Deleted account
In reply to this message
Мы делали в ВЦ в Питере в начале мая. Мне дали на 5, тк прошлая в 2020г. закончилась, супругу на 2 года- предыдущая эстонская.
Приложили бронирование на букинге на июль на 2 недели(без оплаты), справки с работы, билетов на самолёт не было.
👍
DP
S
OR
A
15:05
Deleted account
Всем привет! Подскажите пожалуйста, на Кипре по рабочему слипу, для открытия банковского счёт просят предоставить квитанции, только Вода без электричества подойдёт ?
h
15:20
Deleted account
In reply to this message
Да
МГ
15:21
Deleted account
Всем добрый день! Подскажите , насколько безопасно снимать сейчас жильё в Декелии
Д
15:24
Deleted account
In reply to this message
Спросите у местных в @lca_flood это точно не та группа.
М
15:27
Deleted account
Добрый день! Близится 6 месяцев проживания на Кипре, нужно менять водительское удостоверение, РФ. У меня yellow slip как члена семьи гражданина ЕС. Проблема в том,что электричество и вода оформлены на мужа. Договор аренды на нас двоих. Будет ли его достаточно?
OR
15:30
Deleted account
In reply to this message
Почему "нужно"?
15:31
In reply to this message
В закрепе и в описании список других групп, выберите плиз там нужную.
М
15:33
Deleted account
In reply to this message
Я поняла,что прожив на Кипре 6+ месяцев, нужно менять на местные. Или я не права?
OR
15:33
Deleted account
In reply to this message
Желательно.
М
15:34
Deleted account
In reply to this message
Ага, спасибо. То есть я могу спокойно до истечения срока прав ими пользоваться?
Д
15:40
Deleted account
In reply to this message
А какие у вас?
М
15:40
Deleted account
In reply to this message
РФ
EA
15:41
Deleted account
In reply to this message
Если есть предыдущие визы в финку, то дают без проблем.
У нас была предыдущая на 2 года, новую тоже поставили на 2 года.
Пакет документов минимальный, отказы крайне редки
15:46
Deleted account
In reply to this message
А на какой срок была эстонская виза? И она тоже в 2020 закончилась?
У меня тоже эстонская была на год с 18 по 19 год. И вот думаю - на испанскую подавать или финскую
S
15:46
Deleted account
In reply to this message
В финку шенгена не было, но были несколько годовых и трёхлетней Шенген
EA
15:48
Deleted account
In reply to this message
Пробуйте. На полгода всяко дадут. Просите на больший срок, минимальный дать должны в любом случае.
Они очень редко отказывают.
👍
LN
OR
15:50
Deleted account
In reply to this message
Проблема может быть только с некоторыми страховыми в случае страхового случая.
Оспаривается в суде. Но долго.
Поэтому - желательно.
М
15:51
Deleted account
In reply to this message
Тогда опять возникает вопрос - достаточно ли будет договора аренды?
Д
16:11
Deleted account
In reply to this message
Да + свидетельство о браке, и штамп въезда.
OR
16:12
Deleted account
In reply to this message
Да. Так часто и делается. Аренда и коммуналка на мужа, и супруга всё что нужно оформляет по этим документам + свидетельство о браке.
f
16:18
Deleted account
In reply to this message
счета за комуналку за последние полгода тоже просят показать/делают копии себе
Д
16:19
Deleted account
In reply to this message
С этого и началось :)
?
16:22
Deleted account
Не можете подсказать, где лучше искать собственности на продажу, по типу помещений для кафешек, магазинчиков, и т.п.?
Я знаю вот есть базараки сайт, но уверен что кто-то может подсказать другие варианты. Заранее спасибо!
OR
16:25
Deleted account
In reply to this message
В закрепе и в описании список других групп, выберите плиз там нужную.
👍
?
LN
16:39
Deleted account
In reply to this message
Эстонская была до января 2020 (двухгодовая).
Подавали на финскую из-за высоких шансов на мультивизу, тк у меня была исправная откатка предыдущих финских виз, а супруг за компанию шёл ☺️
A
16:43
Deleted account
In reply to this message
Спасибо
G
17:59
Deleted account
Добрый вечер, может быть мой вопрос очень просто но пожалуйста если кто то знает напишите. Для подачи на ПМЖ скачали с сайта налоговой личный кабинет декларацию 3ндфл, заверили нотариусом. Она подойдет?
18:00
Просто оригинала не осталось при сдаче в налоговую
18:00
В списке посмотрела на сайте по ссылке в закреплённых документах, там не указано какой документ должен быть
OR
18:00
Deleted account
In reply to this message
На какой тип ПМЖ вы подаётесь?
Там точно в списке есть требование о декларации?
G
18:01
Deleted account
Шеф купил недвижимость, вернее инвестировал
18:01
В этом году вот сдали
18:02
А еще сделала нотариальный перевод справок 2 НДФЛ с печатью от работодателя и для супруги
18:03
И справки на английском от работодателя с указанием ежегодного дохода
18:04
Спасибо большое заранее за ответ
OR
18:04
Deleted account
Куча сообщений, но ответа на мои вопросы нет...
G
18:05
Deleted account
Не знаю как оно правильно называется, Да
OR
18:06
Deleted account
In reply to this message
1. Пожалуйста, нажимайте Ответить.
2. Старайтесь писать в одном сообщении.
18:06
In reply to this message
У каждого типа визы есть понятное название.
Полный список на сайте мигрейшена
Ссылки в закрепе.
G
18:06
Deleted account
In reply to this message
Хорошо. Вообще оформляет фирма. Но ответа от них не получила. Вылетает после завтра семья.
ЕБ
18:06
Deleted account
In reply to this message
по сути, это навязанный сервис.
я почитала отзывы, и похоже, что сервис ещё и не очень "сервисный".

вопрос знатокам, был ли кто-то уже кто пользуясь английским правом, не стал платить?
OR
18:07
Deleted account
In reply to this message
Тогда возьмите все возможные справки и всё.
G
18:08
Deleted account
In reply to this message
, написано: ПМЖ по ускоренной процедуре 6.2
Д
18:08
Deleted account
In reply to this message
🤭🤭🤭 и улетел в депортацию по решению суда?
OR
18:09
Deleted account
In reply to this message
А причём тут "английское право"?
Вы, подавая заявку на ВНЖ, так же взяли на себя и ответственность по соблюдению правил и законов этой страны, в том числе по уплате налогов и сборов.
👍
E
G
18:10
Deleted account
In reply to this message
Хорошо. Спасибо. В списке нам написали: доказательство дохода из за рубежа. А чётких требований на сайте миграции нет
OR
18:10
Deleted account
In reply to this message
Обычно почти во всех странах действует принцип "сначала заплати налоги, а потом оспаривай"
18:11
In reply to this message
Деньги на кипрском счету.
Сумма явно прописана в требованиях.
G
18:11
Deleted account
In reply to this message
Нет
OR
18:11
Deleted account
In reply to this message
Хорошо, пусть будет так.
ЕБ
18:11
Deleted account
In reply to this message
я также взяла и другое.
ответственность за то, чтобы здесь было хорошо жить, например.
OR
18:12
Deleted account
In reply to this message
"а если будет плохо - ничего вам не заплачу" 🤦
G
18:12
Deleted account
In reply to this message
А Вы не знаете Кипр может запросить в налоговой в России документы подтверждающие доход? Например справку 2 НДФЛ могут проверить?
OR
18:12
Deleted account
Субботний вечерний чат странный.
NB
18:13
Deleted account
In reply to this message
Я с российскими 8 лет ездила, и страховую это устраивало
Д
18:13
Deleted account
In reply to this message
Так не получайте дохода, живите спокойно на накопленное и никаких налогов платит не надо :)
18:13
In reply to this message
Вы попадали в ДТП все восемь лет?
OR
18:13
Deleted account
In reply to this message
Не может.
Но Кипр очень плохо реагирует на подделку документов.
Очень.
OM
18:14
Deleted account
In reply to this message
Справки с работы в России с перечислением обязанностей и зарплаты может быть достаточно. Договор на сдачу недвижимости, рабочий контракт итд
G
18:14
Deleted account
In reply to this message
Спасибо
NB
18:14
Deleted account
In reply to this message
Да, были страховые случаи
G
18:15
Deleted account
In reply to this message
Спасибо
Д
18:16
Deleted account
In reply to this message
А кому-то отказали в выплате, ваш случай одна сторона медали.
👍
Y
A
18:17
Deleted account
Привет. Греческий шенген делал ктото на Кипре в послед время, дают? На долго?
Д
18:18
Deleted account
In reply to this message
Очень странный.
18:19
In reply to this message
У всех своя визовая история. Дают. Каждому своё. Нет системы вообще.
Точнее большинство получает на поездку.
🔥
A
A
18:19
Deleted account
In reply to this message
Интересовало то что Словаки РФ разворачивали заявления, чтобы зря не писать им
Д
18:22
Deleted account
In reply to this message
Про явные массовые отказы не слышно.
🔥
A
JG
18:31
Deleted account
Добрый день!
Дано: российский самозанятый, первый день на Кипре, работа не прекращается.
Хочется иметь какой-то статус на Кипре, платить налоги и иметь местную карточку.
Есть ли способ натурализоваться здесь как айти-самозанятый?
OR
18:34
Deleted account
In reply to this message
Получайте ВНЖ - визиторское или Номад.
Информация в закрепе этого чата и поиском в чате.
Десятки кейсов и обсуждений.
Д
18:36
Deleted account
In reply to this message
Выйти замуж / гражданский союз с гражданином ЕС :)
JG
18:47
Deleted account
In reply to this message
Спасибо) посмотрю
18:48
In reply to this message
Вариант отличный, но отпадает за наличием мужа)
Д
18:49
Deleted account
In reply to this message
Муж тагда пусть гражданство ЕС получает :)
Ну или по простому - ВНЖ, инструкции в закрепе - как Олег написал.
TT
19:16
Deleted account
In reply to this message
Финны обижаются, знаю случаи отказа в след.визе, что равносильно отказу всеми странами Шенгена сразу.
K
19:26
Deleted account
In reply to this message
Подтверждаю, о чем неоднократно уже писала в ответ на «не бывает виз открытых, езжайте смело на Кипр с финской». Езжайте, только потом не обижайтесь
Д
19:27
Deleted account
In reply to this message
99% не отказ, а короткая виза.
Не все страны - а только Финляндия.
R
19:34
Deleted account
Поделитесь контактом пож-ста, кто может помочь заполнить/проверить форму MVIS3?
ЕE
20:02
Deleted account
In reply to this message
А что не понятно? Там же все просто. В чем не уверены, не заполняйте, при подаче в мигрейшне помогут
S
20:02
Deleted account
In reply to this message
С Кипра можно слетать, есть прямые рейсы
V
20:06
Deleted account
In reply to this message
Но будет ли это считаться, если первый въезд уже был не в Финляндию
S
20:07
Deleted account
In reply to this message
Будет. Первый въезд в Шенген будет все равно в Финляндию. Не обидятся)
SK
20:10
Deleted account
In reply to this message
Причем тут финны? Кипр не в шенгене, въезд на Кипр не имеет никакого отношения к использованию финского шенгена не по назначению. Как финское консульство может определить что вы въехали на Кипр именно по этой шенгенской визе, а не по какой-нибудь другой или вообще по пластику?
AO
20:15
Deleted account
In reply to this message
При въезде на Кипр по шенгену ставится другой штамп, нежели по нац визе или провизе раньше
SK
20:16
Deleted account
In reply to this message
И что, консульство Финляндии будет вручную отслеживать ваши кипрские штампы?
UR
20:23
Deleted account
In reply to this message
эм, а можно пример? Штамп одинаковый для всех, дата и изображение самолёта
K
20:24
Deleted account
In reply to this message
Прикиньте
SK
20:24
Deleted account
In reply to this message
Человек, который принимает решения по визам вообще не берет в руки 99% паспортов
Д
20:25
Deleted account
In reply to this message
Нет. Отдельный штамп только для визы по провизе. Точнее тогда 2 штампа.
20:27
In reply to this message
Финляндия скурпулезно отслеживает посещение по своему шенгену. Исторически они давали визы в Питере легко и и жёстко требовали "правильно" её использовать. Кипр не в Шенгене + нет статистики после ковидных ограничений.
K
20:27
Deleted account
In reply to this message
А вы с ним лично общались? Он рассказал, как решения принимает, не беря в руки паспортов? 🤦🏼‍♀️
Д
20:28
Deleted account
In reply to this message
Зачем ему паспорт в руки когда программа уже все посчитала и выдала расчёт.
K
20:28
Deleted account
In reply to this message
Да я так…субботний троллинг
😁
Д
SK
20:42
Deleted account
In reply to this message
Да, ВЦ сканирует код паспорта, к нему сканы досье + заявление + биометрия. Ваша полная история видна всем онлайн, но только шенгена + конкретной страны, выдававшей визу. Физически ваш паспорт вообще из ВЦ не уезжает.
Д
20:46
Deleted account
In reply to this message
Теперь информация со всех внешних границц ЕС, не только Шенген. Eurosur & Frontex.
Разные визовые центры работают по разному.
V
21:06
Deleted account
всем привет! при рождении ребенка на кипре и получение местного св-ва о рождении, где регистрировать ребенка? у родителей рабочие визы. И требуется ли для регистрации паспорт ребенка?
21:09
спасибо🤝
M
21:10
Deleted account
In reply to this message
Если вы не граждане Кипра - получить документы в вашем посольстве, паспорт в частности, потом ребенка как депендента вписывать к рабочей визе
👍
V
V
21:11
Deleted account
а есть ли какой то временный документ, например св-во о рождении, на основание которого можно выехать и въехать обратно, до вписывания в рабочую визу…?
21:12
In reply to this message
не граждане кипра
21:14
In reply to this message
задача: получить паспорт рф и выехать на месяц, и уже по возвращению заниматься местной легализацией…
Д
21:14
Deleted account
In reply to this message
Нет. Только выехать, только до родной страны.
V
21:15
Deleted account
почему только до родной страны?
в другую страну нельзя выехать?
Д
21:19
Deleted account
In reply to this message
Нельзя без паспорта путешествовать, можно вернуться в родную страну по справке на возвращение.
Детям можно получить не биометрический паспорт на 5 лет, он делается на Кипре в консульстве достаточно быстро. Но вот без Кипрской визы или ВНЖ всё равно не вернуться на Кипр из Израиля
M
21:21
Deleted account
Ну теоретически, с рабочей визой, да с корпоративными юристами, можно достаточно оперативно за неделю в мигрейшен попасть, для записи депенданта. Но в посольстве РФ говорят нынче даже простой паспорт - бланков нет. В лучшие времена за неделю делали спокойно 5летний
Д
21:22
Deleted account
In reply to this message
Думаешь не завезли 12 мая?
M
21:22
Deleted account
In reply to this message
Думаю спрос превысил предложение. Раньше их в основном детям писали, а щас наверняка все на него пытаются
21:23
Звонить надо, спрашивать, записываться, что гадать. Если паспорт РФ получится быстро, юристы корпоративные до ресипта доведут - можно и уехать и заехать, иначе никак.
V
21:27
Deleted account
хотел так:
- выехать ребенку с русским паспортом (5 летний) в израиль
- там ребенку получить кипрскую визу
- вернуться и получить ресипт (если сразу не успею)

- 12.04 мне ответили что получение паспорта день в день, то есть бланки есть
21:27
в целом понял. спасибо✅
Д
21:32
Deleted account
In reply to this message
Так его после био и нельзя вроде как, но звонить самое то...
21:33
In reply to this message
Кипрская виза в Израиле была очередь около 2-3 месяца, тоже лучше звонить...
M
21:33
Deleted account
In reply to this message
Я делал запрос в марте, у меня была ситуация одна, паспорт истекал, заказанный 10 могли не довезти вовремя. Посольство было готово как минимум обсуждать этот вариант - дополнительную пятерку
👍
Д
V
21:46
Deleted account
In reply to this message
😳вот это хуже) очередь из кого?:)))
Д
21:49
Deleted account
In reply to this message
Из желающих получить Кипрскую визу, кто рванул из РФ в страну с безвизом. Но лучше звонить. Очередь одна проблема, вторая проблемма что могут просто не делать визы не проживающим в Израиле. Лучше всё из первых уст узнать и убедится.
V
21:49
Deleted account
согласен. спасибо!
L
22:28
Deleted account
Подскажите, если рабочая виза Болгарии, по ней можно на Кипр ? Сколько дней? У работодателя нет офиса на Кипре, но очень хочется 😃
Д
22:30
Deleted account
Виза многократная или внж рабочее?
https://t.me/cylaw/2
👍
M
L
22:40
Deleted account
In reply to this message
Судя по всему второе
Д
22:44
Deleted account
In reply to this message
Олег вам приготовил подборку, ссылка выше.
W
22:48
Deleted account
В итоге счета для внж визитерского открывают с большим трудом получается?
D
22:50
Deleted account
In reply to this message
Или с маленьким трудом 🤷🏼‍♂️
Никакого "итога" нет, все индивидуально между вами и банком
Д
22:50
Deleted account
In reply to this message
Круче, между вами и конкретным менеджером.
OR
22:52
Deleted account
In reply to this message
W
22:57
Deleted account
In reply to this message
Жизнь меня к такому не готовила)
L
23:11
Deleted account
In reply to this message
Спасибо 🙏 большая подборка вызывает панику, но нашла именно то, что нужно 😄Олег крутой 🤩
😁
Д
29 May 2022
D
00:54
Deleted account
In reply to this message
Кстати, и первую купленную недвижимость можно сдавать, если оплатить при ее покупке полный V.A.T. (обычно платят 5% вместо 19% на первое жилье, чтобы купить дешевле, что позволяется по закону, но из-за этой налоговой скидки в 15% и накладываются эти ограничения на сдачу в аренду).
01:07
In reply to this message
Да, по ссылке больше информации, моему сообщению не противоречит, а расширяет 👍
01:13
In reply to this message
Я так понимаю от ВНЖ собственника зависит. В остальном: нет налоговой скидки = нет ограничений. Да и доплатить VAT тоже можно всегда, например, при продаже недвижимости, купленной с налоговой скидкой
👍
K
DP
01:14
Deleted account
In reply to this message
Мог бы и ответить по-соседски 😁
A
03:29
Deleted account
In reply to this message
С финами будьте аккуратны, мне от них потом 2 раз отказ был, а после отказа ооочень сложно визу получить
👍
TT
T
07:31
Deleted account
Револют настойчиво требует обновить данные об ИНН. Он у меня российский - это проблема? Мне доступ не прикроют? И на всякий случай - а с Вайз проблем из-за рос. ИНН не будет?
D
07:52
Deleted account
In reply to this message
В закрепе инфо как получить ИНН
T
07:55
Deleted account
In reply to this message
Дак я не собираюсь местный ТИК получать.
D
07:55
Deleted account
In reply to this message
Тогда останетесь без революта 🤷🏼‍♀️
T
07:58
Deleted account
In reply to this message
Значит с рос. нельзя. Печалька. Интересно как долго можно игнорить их запрос.
Спасибо за ответ.
D
07:59
Deleted account
In reply to this message
Вроде 90 дней, если я не ошибаюсь
OR
08:04
Deleted account
In reply to this message
Не обновляйте
K
08:17
Deleted account
In reply to this message
Знакомая последние три года занимает деньги, тысяч 7 на одного человека, и после имигрейшен в течение нескольких дней снимает все. За год транзакций-кот наплакал, но до сих пор тут. Мистика🤷‍♀. Вторая подруга, заводит из-за границы 1,5к в месяц и тратит их на двоих. В имигрейшен идёт с 20-30 еврами на счету. В этом году попросили, чтобы на остатке было 1,5к хотя бы. Тоже прошла. Опять мистика🤷‍♀
👍
О
AS
E
U
08:17
Deleted account
Доброго утра!
Сын получает шенген визу в посольстве Польши на Кипре, я сам нахожусь на территории Беларуси. В посольстве требуют разрешения от меня на выдачу ему шенген визы
Подскажите, пожалуйста, нужно ли делать апостиль данного разрешения, или хватит перевода и заверения у нотариуса?
Спасибо за ответ заранее!
OR
08:21
Deleted account
In reply to this message
Исключения всякие бывают.
Проверено 😏
K
08:27
Deleted account
In reply to this message
Согласна, но так точно делать не надо. Я показываю хороший доход и отличные документы, и каждый год мурыжат и выжимают соки. Кстати в Пафосе. В Никосии проще
OR
08:28
Deleted account
In reply to this message
А ещё могут после подачи через несколько месяцев, попросить обновить часть документов, особенно выписку.
👍
O
K
A
08:35
Deleted account
In reply to this message
В общем отвечу себе сам, мб кому полезно будет.

Компания посоветовала клинику Saveco Health Care Center, Larnaca (https://www.savecolarnaca.com/en/). Я им позвонил и объяснил что мне нужен blood test and x-ray for migration. Они сразу меня поняли и сказали что у них в клинике есть услуга - migration test. Т.е сервис ориентирован на данную услугу (в том числе). Расположение - 5 минут неспеша от остановки Intercity Bus в Ларнаке (пляж Финикудес). Удалось записаться на утро следующего дня, и уже в 17-00 дня сдачи результаты были готовы. Очереди не было, в клинике мы были одни. Результаты на английском и греческом, рентген распечатанный. Т.е. полностью готовый вид для подачи в мигрейшен.

О неприятном: цена вопроса 190eur на двоих - уверен, есть другие варианты дешевле. Жене не сразу смогли попасть в вену, теперь у нее там синяк.

P.S. а ещё они там могут говорить на русском.
👍
IG
DP
EA
08:37
Deleted account
Расскажу свой кейс (ну вдруг надо кому 😁)

На Кипре имеем пинкслип, российский паспорт, шенгена никогда не было.

Подали документы в консульство Словакии (запись через сайт), но так как мы дундуки, билеты на самолёт и бронь отеля случились уже через 5 дней после слота в посольство.

В посольстве сказали, что могу сделать нам срочную визу (3 рабочих дня), но обычно они делают 10 дней.

Ребёнка 3 лет сказали везти с собой, но в итоге дочка просидела на лавочке на улице и на неё не взглянули даже ни разу 🤷‍♀

Визу в итоге получили в день вылета (вылет был в обед), но мы успели сгонять из Лимассола в Никоссию, обратно в Димассол и потом в аэропорт Пафоса.

На таможне очень придирчиво и долго проверяли паспорта и везде смотрели пинкслипы.
Мы летели в Словакию, но ещё сгоняли в Чехию на поезде, никто нигде нас не проверял.

Визу нам дали под даты поездки (но и шенген у нас первый)
👍
D
A
HL
4
Д
08:47
Deleted account
In reply to this message
Да, дают. В том где вы уже не первый год делаете визы, и то при наличии пмж или 2 летнего внж. И то не всегда.
N
08:49
Deleted account
In reply to this message
у вас в разрешении на покупку что написано - для личного проживания?
Д
08:49
Deleted account
In reply to this message
Это какое посольство?
Внж в плсатике было более года?
08:51
In reply to this message
Внж какое?
08:54
In reply to this message
Видимо подавались на Шенген когда уже сильно меньше 2 лет срок действия, дольше внж очень редко дают.
J
08:57
Deleted account
Всем бодрого утра! Из опыта уже счастливых обладателей счетов в банках Кипра: документы подтверждающие происхождение денег для банка ( Аля договора, НДФЛ и т.д.) тоже имеет смысл переводить на Кипре переводчиками из закрепа или переведённые в России норм принимают? Thx
G
Д
08:59
Deleted account
In reply to this message
Он может знает @NightWatchTg, я слышал что греки и без визы пускают - по пластику + свидетельство о браке, хотя и не должны вроде как.
D
09:04
Deleted account
In reply to this message
Я как раз писал, к тому, что то, что там будет написано, решает покупатель, не обязательно покупать для пмж. К тому же еще и для граждан ЕС нету ограничений как есть для граждан 3их стран. У меня лично там ничего не написано, такой бумажки, ровно как и самой недвижимости в собственности на острове пока не имею ☺️
👍
R
SK
09:05
Deleted account
In reply to this message
Разоритесь переводить выписку или контракты сертифицированными переводчиками. Для примера: налоговая декларация по ИП, 4 страницы - 150 евро
G
Д
09:06
Deleted account
In reply to this message
Разрешение на покупку это одно, НДС это другое - не связанные моменты.
Без уплаты полной суммы НДС и граждане ЕС не могут сдавать / продавать.
👍
Y
D
S
09:13
Deleted account
In reply to this message
А вторичка как же? Ндс уплачен первым собственником, а второй даже не знает, по какой ставке
A
09:13
Deleted account
In reply to this message
Не обязательно делать сертифицированный перевод. У меня принимали просто справки и выписки из Тинькоф которые я у них заказал на английском.
👍
G
KK
J
OR
09:15
Deleted account
In reply to this message
Для банка не критично обычно.
👍
G
J
Д
09:27
Deleted account
In reply to this message
Первый не может продать не доплатив НДС или не выждав срок владения.
👍
D
S
D
GM
09:28
Deleted account
In reply to this message
А что такое разрешение на покупку недвижимости? Я сейчас в процессе оформления покупки, но этого от юриста не слышала
Д
09:29
Deleted account
In reply to this message
Вы гражданин ЕС?
GM
09:30
Deleted account
In reply to this message
Да, и РФ
Д
09:30
Deleted account
In reply to this message
Гражданам ЕС разрешение не надо.
T
09:31
Deleted account
Здравствуйте, подскажите, пожалуйста, можно ли открыть какой-то туристический шенген сейчас из Беларуси пенсионеру, чтобы попасть на Кипр? С оформлением кипрской визы сложновато, нужна банковская гарантия
GM
09:31
Deleted account
In reply to this message
Спасибо. А что за история с Ндс, чтобы потом сдавать в аренду , что надо сделать и когда?
Д
09:32
Deleted account
In reply to this message
Купить без отегощений по НДС.
GM
09:34
Deleted account
In reply to this message
Спасибо, буду узнавать. Эта коза юристка сама лишнего слова не скажет, надо все вытаскивать
Д
09:36
Deleted account
In reply to this message
Вторичка https://t.me/cylaw/100271
Вот с новостройкой вы уже сами с НДС решаете.
GM
09:38
Deleted account
In reply to this message
Ага, у нас вторичка
S
09:45
Deleted account
In reply to this message
В чате писали о том, что белорусы получали годовую болгарскую визу через московские турагентства. С ней можно прилететь на Кипр.
👍
S
T
EA
09:56
Deleted account
In reply to this message
У нас нигде нет никаких штампов или печатей
👍
K
S
09:57
Deleted account
In reply to this message
Внутри шенгена можно перемещаться свободно.
EA
09:59
Deleted account
In reply to this message
Ну и да, мы прочитали, что внутри шенгена можно спокойно перемещаться, так же, как можно было вообще не в Словакию заезжать, а в другую страну
EK
10:29
Deleted account
Здравствуйте, был ли у кого кейс открытия счёта в банка в недавнее время ? Какие банки открывают гражданам РФ?
👍
P
OR
10:32
Deleted account
In reply to this message
Пожалуйста, прочитайте информацию в закрепе этого чата.
А
10:42
Deleted account
In reply to this message
Здравствуйте! Австрийцы дали на даты поездки или подольше?
OV
10:43
Deleted account
In reply to this message
Добрый день, на пол года
А
10:44
Deleted account
In reply to this message
Это сейчас редкость))У Вас уже пластик?
OV
10:46
Deleted account
In reply to this message
Да, у нас с мужем пластик, я писала выше, что они дали мне на больший срок, чем действие моего пластика
Это было в ковидные времена
А
10:46
Deleted account
In reply to this message
Спасибо👍
O
10:47
Deleted account
Добрый день! Если влетел на Кипр через Ларнаку, улетел через Эркан (есть паспорт Кипра), то заново влетать я могу снова через Ларнаку? Понятно, что штампов там нет, но может быть вопрос на влете в Ларнаку, что пограничники в своей системе как-то посмотрят, что нет вылета из Ларнаки и получается, что 2 подряд влета и это будет для них странно.
N
10:59
Deleted account
In reply to this message
Даже если и увидят, есть постановление суда Кипра, что граждане ЕС и имеют право так перемещаться
O
11:00
Deleted account
In reply to this message
Спасибо!
A
11:15
Deleted account
In reply to this message
Как паспорт отправлять будете?
EK
11:21
Deleted account
In reply to this message
Прочитала, две недели назад была в хеленике, задала вопрос менеджеру, мне сказали, что сейчас нереально, не открываем. Только если есть пинк слип
👍
Д
11:23
Deleted account
In reply to this message
Зайдите в другое отделение Хеленика, к другому менеджеру или в BOC.
Все открывают, все зависит от конкретного менеджера.
EK
11:23
Deleted account
In reply to this message
Спасибо, попробую
CT
11:30
Deleted account
Всем привет! Подскажите пожалуйста, если я сделала ставку у Кипрского лицензионного букмекера. То теперь налог нужно заплатить с чистой суммы выигрыша или с суммы вывода?

Было внесено на счёт 12000€, а выведено ~20600€

С какой суммы платить налог: с €20600 или €8600 или вообще не платить?
👏
D
MF
4
👍
P
2
Д
11:35
Deleted account
In reply to this message
Букмекер должен выплачивать уже за минус налоги. Что в выписке написано?
Н
11:53
Deleted account
In reply to this message
Поддержу, этим пережете всем поток переводов.
A
12:02
Deleted account
Добрый день возможно ли вносить средства наличными на карту при оформленние пинк слип (если при прилете средства не декларировали) не потребуется ли доказывать легальность средств.
I
12:06
Deleted account
In reply to this message
Нет ) только декларировать или банковский перевод из-за рубежа
👍
A
Д
12:07
Deleted account
In reply to this message
+ легальность в любом случае спросят.
👍
A
A
12:10
Deleted account
Добрый день подскажите если кто то сталкивался каким образом при оформление счета в банке республики нужно подтверждение дохода из за рубежа, это какая то форма о постоянном поступление в течение шести предыдущих как мы понимаем и справка о трудоустройстве за границей с достаточным для жизни ежемесячным платежом
12:11
И насколько лояльно банки сейчас открывают счета для граждан из рф
R
12:11
Deleted account
In reply to this message
привет, все в закрепе в группе есть)
👍
A
OR
12:15
Deleted account
In reply to this message
Пожалуйста, прочитайте информацию в закрепе этого чата.
👍
A
J
12:45
Deleted account
И снова бодрого дня! При подаче на национальную визу Кипра обратный оплаченный билет должен быть в Россию или куда угодно, главное с Кипра? )) Например, мы потом в Грецию хотим. Thx
K
12:52
Deleted account
Кто-нибудь получал? Тинькофф банк разослал многим клиентам, делавших переводы на счета за пределы России , письмо с требованием указать налоговое резидентство для передачи налоговым органам России. В случае не заполнения формы банк оставляет за собой право заблокировать счет.
🤯
OV
😱
R
R
12:54
Deleted account
Да, вчера пришло такое же
😱
R
E
13:03
Deleted account
Решил отменить запись в миграцию. Захожу по ссылке из письма, а там очередь 😂😂😂
🔥
Y
R
13:10
Deleted account
Подскажите пожалуйста, если въехал на Кипр по болгарской мультивизе, можно ли продлить её на месте (то бишь на Кипре) или для этого нужна именно Кипрская виза?
Д
13:19
Deleted account
In reply to this message
Можно, но не более 90/180
J
13:24
Deleted account
А есть у кого-то запись на август в миграцию в Лимассоле?
R
13:28
Deleted account
In reply to this message
Вы имеете в виду именно Кипрскую визу или болгарская мультивиза тоже сработает?
Д
13:30
Deleted account
In reply to this message
Продлевается не виза, а нахождение на Кипре. Не важно как вы попали, главное легально.
https://t.me/cylaw/92911